所屬科目:自動控制學
⑴請推導電梯從馬達出力到電梯位置y之間的動態方程式。(10分)
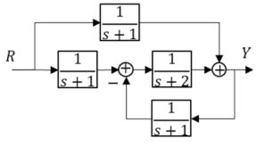
二、請推導下面方塊圖從R(s)到Y(s)的轉移函數。(20分)
三、一系統的轉移函數為 ,請設計一個比例控制器Gc(s)=Kp來調整系統的閉迴路響應,使得閉迴路系統的阻尼函數為0.5。(20分)
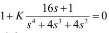
五、考慮系統特徵方程式為,請以羅氏分析決定可使系 統穩定的K值範圍。(20分)