阿摩線上測驗 登入

111年 - 111-1 全國技術士技能檢定術科_乙級:20300喪禮服務#113268

科目:技檢◆喪禮服務-乙級 | 年份:111年 | 選擇題數:0 | 申論題數:7

試卷資訊

所屬科目:技檢◆喪禮服務-乙級

選擇題 (0)

申論題 (7)

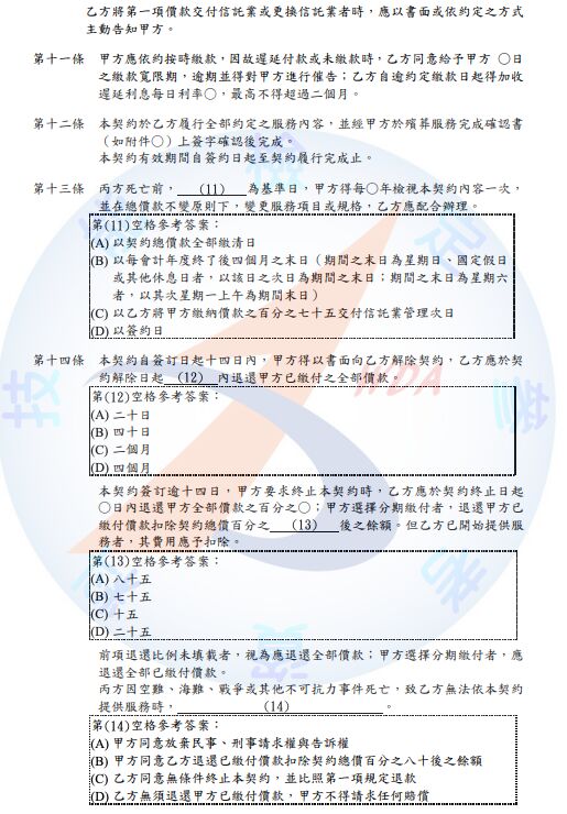
第一站及第二站情境說明: 
胡山桐先生民國 33 年 2 月 18 日生,25 歲時與鄭婉俐女士結婚後,在宜蘭縣三星鄉創業經營三星蔥食品加工廠超過 50 年,育有 2 子 1 女;長子胡武所與前妻秦慧君育有 2 女胡雅欣、胡雅榮;次子胡秉國未婚;長女胡佳瑋與長女婿齊孟堃(原法國籍已取得我國身分證,父母親皆已往生)育有 2 子,靖奇、昱彬皆從母姓。胡先生另有胞妹 1 人、胞妹婿(李姓),胞妹育有 2 子。其妻在娘家排行老大,下有胞弟、胞弟媳(朱姓),胞弟育有 2 女。 
民國 109 年 3 月 2 日胡武所先生駕駛超跑與莫漆輐女士所駛的休旅車發生擦撞,莫女士竟夥同她車上的 4 名乘客,將胡武所先生拉出車外毆打致死,胡山桐先生傷心欲絕,想起次子胡秉國曾在民國 102 年 6 月幫自己購買「歸境禮儀公司」代銷「雅賞禮儀公司」發行的「育恩生前殯葬服務契約」,已經查過是合法的業者及商品,而且服務人員態度都不錯,於是聯絡「歸境禮儀公司」幫兒子辦理後事。 
胡山桐先生參考 102 年 6 月買的契約內容,與業者約定契約重點如下: 
(一)告別儀式在宜蘭員山福園殯儀館辦理,入殮前先在殯儀館內冰存,不做遺體修補及防腐處理,並採中式禮儀;告別儀式後隨即火化,骨灰暫厝及擇日實施樹葬均由公司協助處理。 
(二)契約總價款為新臺幣 19 萬 8,700 元整,不包含冰存、火化、禮廳、骨灰再研磨…等政府設施規費,簽約時需先付 3 萬 4,500 元訂金,契約總價款扣除訂金的餘款是全部服務完成時才需要以現金繳納。有別於 102 年 6 月買的契約,繳款是按月分 40 期以刷卡方式繳納。 
就在胡武所 109 年 3 月 12 日(農曆 109 年 2 月 19 日)告別儀式後 2 天,胡山桐先生因為無法承受喪子之痛引發心肌梗塞,家人將其緊急送醫後搶救不治,當日上午即撒手人寰。契約業者收到通知馬上依約提供殯葬服務,並與其家人約定後續治喪協調內容如下: 
(一)雙方約定亡者死亡當日上午 10 時前,由雅賞禮儀公司派員將其遺體接至宜蘭員山福園殯儀館,未出殯前,遺體暫時冰存殯儀館,靈堂設立在三星鄉自宅(家中有供奉觀世音菩薩暨胡氏歷代祖先牌位)。 (二)有關治喪流程部分,家屬希望以傳統民間信仰辦理,至少完成頭七儀式後再辦理出殯,但因工作或求學等因素,不希望停殯期間超過一個月;另外預估將發出 250 份傳統訃聞,當天約莫會有 200 人次前來參加家公奠禮。 
(三)雅賞禮儀公司專任禮儀人員聯繫擇日老師及宜蘭員山福園殯儀館,得知 109年 3 月 19 日、4 月 8 日、4 月 10 日、4 月 16 日、4 月 25 日上午 7 點可為入殮吉時,至於宜蘭員山福園殯儀館(附設火化場)於 109 年 3 月 19 日、4 月 8 日、4 月 16 日、4 月 25 日上午 9 時至 12 時有甲、乙、丙三種禮廳可供租賃(甲級可容納 200 人;乙級可容納 90 人;丙級可容納 50 人)。 
(四)家屬決議治喪期間不收賻儀、輓額、花籃、花圈等。 
(五)告別奠禮當日上午 10 時整於殯儀館○○廳舉行家奠禮,由子女撰寫傳統奠文(哀章)一篇。10 時 30 分舉行公奠,家屬希望奠禮後,開放親朋好友瞻仰遺容,11 時整大殮蓋棺,之後隨即火化,火化後靈骨另擇 109 年 4 月 25日樹葬於宜蘭縣櫻花陵園。 
(六)家奠禮行禮方式為:亡者配偶與其手足、平輩、族親、外家代表行鞠躬禮、孝眷(含孝眷配偶)行三跪九叩禮、亡者手足或配偶手足之子孫等晚輩等行一跪三叩禮。 
(七)另基於性別平權的觀念,亡者配偶排於家奠禮首位奠拜。 
(八)家奠禮出席者計有:亡者的配偶及所有孝眷、亡者手足及配偶手足夫婦與子女等。 
(九)公奠單位計有:宜蘭縣○縣長○○女士、立法院○立法委員○○先生、宜蘭縣三星鄉鄉民代表會○主席○○先生、三星蔥食品加工廠(廠長及同仁代表)、宜蘭縣商業會(理事長及理監事代表)、三星鄉員山村太極舞團(團長及團員代表)。 
(十)另查閱萬年曆,農曆 109 年閏 4 月。
請依上述提示情境,完成亡者胡山桐先生的治喪事宜規劃。

63f4547924590.jpg63f454846aafd.jpg63f4548c46331.jpg63f454a04cbc5.jpg63f454ab64165.jpg