所屬科目:技檢◆喪禮服務-乙級
第一站:殯葬服務定型化契約與治喪流程規劃書實務技能第一題:殯葬服務定型化契約實務技能一、請依上述提示情境,於答案紙本作答,完成以下殯葬服務契約:(一)填空答案涉及價款金額者,應以中文大寫(如:零、壹、貳、拾、佰、仟、萬…等)書寫;涉及其他數字者,皆應以國字(如一、二、三、四…等)書寫;填空答案係依題號空格參考答案以「選擇」方式作答者,皆應以大寫英文字母(如:A、B、C、D、E…)書寫,違反上開書寫格式者均以答錯論。(二)針對「契約附件」部分,請按題目給定情境,並依據內政部公告「殯葬服務定型化契約範本」、「生前殯葬服務定型化契約範本(自用型)」及「生前殯葬服務定型化契約範本(家用型)」,將本題契約附件之編號以大寫英文字母(如:A、B、C、D、E…)依序填入指定空格中;如應檢人認為該附件非此情境契約書應夾附者,不得將其編號填入空格,違反者以答錯論。
第一站:殯葬服務定型化契約與治喪流程規劃書實務技能第二題:治喪流程規劃書實務技能一、請依上述提示情境,規劃撰寫從接案後遺體安置到後續關懷之治喪流程規劃書。(一)本部分請針對題目治喪流程規劃書之「服務流程」、「日期時間」、「服務項目」及「服務說明」等欄之空格,於答案紙本依空格編號填入對應答案。(二)治喪流程規劃書之「日期時間」,除有特別指定以農曆作答外,請一律以「國曆」作答,未依指示逕以「農曆」或其它曆法作答者,比照答錯扣分。日期時間格式請依範例作答,否則該空格扣 5 分(如日期應以 100 年 5 月 20 日格式作答,如以100.5.20 或 100/5/20 等其他格式作答者予以扣分)。
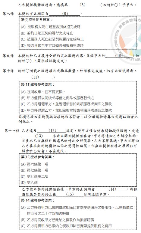
第二站:訃聞、奠禮流程及奠文請依上述試題情境,規劃傳統訃聞與傳統家、公奠禮流程及奠文撰寫,並於答案紙本指定空格內作答。
第二站:訃聞、奠禮流程及奠文第二題:奠禮流程一、家奠禮(孝男、孝媳、孝女、孝女婿、孝孫、孝孫女站立於答禮位置)二、公奠禮(孝男、孝媳、孝女、孝女婿、孝孫、孝孫女站立於答禮位置)
第二站:訃聞、奠禮流程及奠文第三題:奠文撰寫請依試題所述之情境由亡者子女撰寫傳統體例之祭奠哀章,參用下列語詞範例,選擇下列參考語詞適當之詞彙引用至各例句空格中,並依奠文撰寫結構調整例句(A~L)次序前後排列位置,撰寫正確奠文於答案紙。奠文撰寫結構:(1).稱頌死者之出身‥‥‥(2).讚美其嘉言懿行‥‥‥(3).期望其多造福‥‥‥(4).痛惜其驟逝‥‥‥ (得視題目之內容)參考語詞:戚友同欽 閭里稱揚 涼月淒清 淚灑三觴 夢入黃梁 館舍驟捐 醴酒頻斟 三牲醴酒奠文例句:(一)請就上列參考語詞,擇一適當語詞填入答案紙本作答區。(二)再依正確結構將奠文重組,於答案紙本作答區依序填入正確代碼。A.陽居不孝男有亮、有創暨全體孝眷,謹以 __(1)__ 之儀跪奠於B.緬懷母親 品貌端莊 和藹慈祥 賢孝溫仁C.中華民國○○○年○○月○○日歲次○○○年○○月○○日之良辰D.相夫教子__(2)__茹苦含辛 默默耕耘E.胼手胝足 家境漸昌 勤儉持家__(3)__F.母親大人之靈前,哀言曰: 嗚呼G.今茲家奠__(4)__親友偃聚__(5)__H.吾母有知 來格來嘗I.胡天不佑__(6)__藥石罔效 無術返魂J. __(7)__永隔參商 蘭階月冷__(8)__K.嗚呼哀哉 伏惟 尚饗L.維