所屬科目:技檢◆工業配線-乙級
1. 電力熔絲的缺點是 (A)無法隔離電源 (B)當其熔絲熔斷後,不能自動復閉 (C)更換不易 (D)不可在屋外使用。
2. 變壓器之外殼標示 12-10 代表 (A)電壓-容量 (B)一次電壓-二次電壓 (C)二次電壓-一次電壓 (D)容量電壓。
3. 比流器在線路上暫不接於負擔時應 (A)短路 (B)短路或開路均可 (C)接地 (D)開路。
4. PLC 之 PLS 指令所屬之接點屬性為 (A)通電延時接點 (B)斷電延時接點 (C)下微分接點 (D)上微分接點。
5. 可藉由下列何者改善河川水質且兼具提供動植物良好棲地環境? (A)水庫 (B)人工溼地 (C)運動公園 (D)滯洪池。
6. 工作場所化學性有害物進入人體最常見路徑為下列何者? (A)口腔 (B)皮膚 (C)呼吸道 (D)眼睛。
7. 有關再生能源中的風力、太陽能的使用特性中,下列敘述中何者錯誤? (A)間歇性能源,供應不穩定 (B)需較大的土地面積 (C)不易受天氣影響 (D)設置成本較高。
8. 比流器是低導磁鐵心之一種變壓器,因此二次側不可 (A)接電容器 (B)開路 (C)接電流表 (D)短路。
9. 在低壓配電箱中裸露之異相間隔,若電壓為 600V,其相間距離不得小於 (A)100mm (B)50mm(C)200mm (D)150mm。
10. 下列何者不是藉由蚊蟲傳染的疾病? (A)瘧疾 (B)痢疾 (C)登革熱 (D)日本腦炎。
11. 3E 電驛可保護馬達回路之 (A)過載、欠相、接地 (B)過載、逆相、欠相 (C)過載、短路、欠相 (D)接地、過載、短路。
12. 有關繞線型電動機,下列敘述何者正確? (A)電源電壓由轉子線圈加入 (B)僅可作單段降壓起動(C)電源電壓由定子線圈加入 (D)其起動轉矩較同馬力鼠籠型感應電動機小。
13. 下列何者「非」屬公司對於企業社會責任實踐之原則? (A)加強個人資料揭露 (B)落實公司治理(C)維護社會公益 (D)發展永續環境。
14. 如下圖所示,在 ab 間加以交流正弦波電壓,則 cd 間出現之電壓波形為 (A)(B)(C)(D)
15. 220V/24V 之變壓器,額定容量為 500VA,若其一次側通以 110V 之直流電,則二次側可獲得之電壓為 (A)24V (B)12V (C)2.25V (D)0。
16. 如下圖所示,兩個按鈕開關 PB1、PB2 控制指示燈 SL,「押下」表示按鈕開關押下,「放開」表示按鈕開關放開,則 (A)PB1 放開、PB2 押下時,SL 熄 (B)PB1 押下、PB2 押下時,SL 亮(C)PB1 押下、PB2 放開時,SL 熄 (D)PB1 放開、PB2 放開時,SL 亮。
17. 下列何者「非」屬於營業秘密? (A)公司內部管制的各種計畫方案 (B)不是公開可查知的客戶名單分析資料 (C)須授權取得之產品設計或開發流程圖示 (D)具廣告性質的不動產交易底價。
18.如左圖所示之符號,是表示 (A)電磁接觸器 (B)串聯電磁性跳脫之開關 (C)串聯保險絲之開關 (D)表示串聯積熱電驛之開關。
19. 事業、污水下水道系統及建築物污水處理設施之廢(污)水處理,其產生之污泥,依規定應作何處理? (A)應妥善處理,不得任意放置或棄置 (B)可作為建築土方 (C)可作為農業肥料 (D)得交由清潔隊處理。
20. 電路裝有並聯電力電容器,此時電路功率因數 cosθ=1.0,若將電容量增加,則 (A)功率因數減小 (B)功率因數增大 (C)功率因數大於 1.0 (D)功率因數不變。
21. 如下圖所示之符號,是表示(A)電磁接觸器接點 (B)閃爍電驛之接點 (C)限時電驛限時動作接點 (D)限時電驛限時復歸接點
22. 使用專用 CRT 程式書寫器來輸入程式,其缺點為 (A)太貴 (B)監控不易 (C)書寫不易 (D)故障較多。
23. 使用了 10 幾年的通風換氣扇老舊又骯髒,噪音又大,維修時採取下列哪一種對策最為正確及節能? (A)不必再猶豫,10 年以上的電扇效率偏低,直接換為高效率通風扇 (B)定期拆下來清洗油垢(C)直接噴沙拉脫清潔劑就可以了,省錢又方便 (D)高效率通風扇較貴,換同機型的廠內備用品就好了。
24. 積熱電驛原理是利用金屬之 (A)面積不同 (B)加熱時間不同 (C)重量不同 (D)膨脹係數不同。
25. 按菸害防制法規定,對於在禁菸場所吸菸會被罰多少錢? (A)新臺幣 2 萬元至 10 萬元罰鍰 (B)新臺幣 1 千元至 5 千元罰鍰 (C)新臺幣 2 千元至 1 萬元罰鍰 (D)新臺幣 1 萬元至 5 萬元罰鍰
26. 22KV 線路直埋電纜之最小埋設深度為 (A)160mm (B)460mm (C)960mm (D)760mm
27. 下列何者之工資日數得列入計算平均工資? (A)請事假期間 (B)發生計算事由之前 6 個月 (C)放無薪假期間 (D)職災醫療期間。
28. 逆流電驛之符號為 (A)(B)(C)(D)
29. 如下圖所示之 IEC 國際標準符號為(A)有機械連鎖之常閉接點 (B)熱動過載開關的常開接點 (C)壓力開關的常開接點 (D)能限時動作的常閉接點
30. 電容器之串聯電抗器主要目的是 (A)減少啟斷電流 (B)增加絕緣 (C)壓制投入時之突入電流 (D)減少電流
31. 依 CNS 標準,12KV 配電盤之交流耐壓試驗電壓為 (A)36KV (B)28KV (C)16KV (D)12KV。
32. 如下圖所示之符號,是表示(A)手動操作復歸電驛接點 (B)限時電驛限時動作接點 (C)操作開關殘留接點 (D)限時電驛限時復歸接點
33. 如左圖所示,下列何者為 Y 的輸出? (A)A (B)0 (C)1 (D)
34. 如下圖所示,下列何者為正確的 PLC 迴路?(A)(B)(C)(D)
35. 以 PNP 型感測器配合具有 S/S 接線點之 PLC 使用時,PLC 的 S/S 及輸入共點 COM 之正確接線方式為 (A)S/S 及 COM 均接 0V (B)S/S 接 0V,COM 接+24V (C)S/S 接+24V,COM 接 0V (D)S/S 及COM 均接+24V
36. 設施接地工程,若使用二個以上之接地電極時,其兩極之間最小距離不得低於 (A)2.5m (B)1.8m(C)2m (D)1.5m。
37. 三相 220V,4 極 15HP 之感應電動機宜採用下列何種型式之電磁開關最為經濟? (A)80A (B)50A(C)65A (D)35A
38. PLC 電路使用 2 只計時器(T1 與 T2)作時間延遲,當 T1 設定時間為 20 秒,T2 亦設定為 20 秒,則組合此 2 只計時器,其最大延遲時間為 (A)200 秒 (B)20 秒 (C)400 秒 (D)40 秒
39. 下列何者為環保標章? (A)(B)(C)(D)
40. 三相三線 22.8KV 接地系統使用電纜,其 100%絕緣基準之維護試驗採用直流電壓為 (A)60KV(B)45KV (C)55KV (D)80KV。
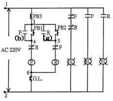
41. 如下圖所示(b),(g)之接點作用在(A)保持 (B)停止 (C)連鎖 (D)啟動
42. 勞工工作時手部嚴重受傷,住院醫療期間公司應按下列何者給予職業災害補償? (A)原領工資 (B)基本工資 (C)前 1 年平均工資 (D)前 6 個月平均工資
43. 水費的計量單位是「度」,你知道一度水的容量大約有多少? (A)3 立方公尺的水量 (B)3000 個600cc 的寶特瓶 (C)2,000 公升 (D)1 立方公尺的水量。
44. 如下圖所示,儀表符號為 (A)頻率計 (B)功因計 (C)電流極向指示計 (D)瓦特計
45. 有一單相 3300/220V 之變壓器,接頭板(tap)置於 3300 之位置,現一次側加壓,二次側只有190V,欲提高至 220V,接頭板應該改接在 (A)2850 位置 (B)3150 位置 (C)3000 位置 (D)3450 位置
46. 關於菸品對人體危害的敘述,下列何者「正確」? (A)只要不將菸吸入肺部,就不會對身體造成傷害 (B)雖然自己不吸菸,同事在旁邊吸菸,就會增加自己得肺癌的機率 (C)只要開電風扇、或是抽風機就可以去除菸霧中的有害物質 (D)指定菸品(如:加熱菸)只要通過健康風險評估,就不會危害健康,因此工作時如果想吸菸,就可以在職場拿出來使用
47. 對於脊柱或頸部受傷患者,下列何者不是適當的處理原則? (A)向急救中心聯絡 (B)不輕易移動傷患 (C)速請醫師 (D)如無合用的器材,需 2 人作徒手搬運
48. 頻率降下時,電容阻抗值 (A)減少 (B)先增後減 (C)不變 (D)增加。
49. 依據台灣電力公司三段式時間電價(尖峰、半尖峰及離峰時段)的規定,請問哪個時段電價最便宜? (A)非夏月半尖峰時段 (B)夏月半尖峰時段 (C)尖峰時段 (D)離峰時段
50. 如下圖所示,若電阻 R 由 30Ω 增加時,電路之功率因數變化為(A)先減小後再增大 (B)增大 (C)先增大後減小 (D)減小
51. 按鈕開關之符號為,其簡稱為 (A)PF (B)PT (C)PB (D)CS
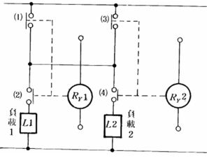
52. 如下圖所示,若僅有 Ry1 電驛動作,則(A)負載 2 通電,負載 1 不通電 (B)負載 1 通電,負載 2 不通電 (C)負載 1 及負載 2 皆通電 (D)負載 1 及負載 2 皆不通電
53. 如下圖所示排放空氣管路的接口為(A)Z (B)R (C)P (D)A、B
54. KWH 上註明 KWH/2400Rev,如 1 分鐘轉 80 次之負載為 (A)5KW (B)4KW (C)2KW (D)3KW。
55. 下列何者不是 PLC 一個掃描週期必經的階段? (A)系統初始 (B)讀取輸入 (C)輸出刷新 (D)程式執行
56. 第三種地線工程中接地導線大小應視情形決定,CT 最小應採用 (A)3.5mm2 PVC 導線 (B)8mm2 PVC導線 (C)2mm2 PVC 導線 (D)5.5mm2 PVC 導線。
57. 三相四極 60Hz 之電動機其全載之轉速為 1755rpm,其轉差率為 (A)45% (B)5% (C)25% (D)2.5%。
58. 如下圖所示,RLC 串聯如(a)圖時有 10A 電流,若並聯如(b)圖而接於同一電源,則電流 I 為(A)20A (B)30A (C)10A (D)0A
59. 斷路器主接觸子與輔助接觸子之操作順序為 (A)啟斷時主接觸子後啟開,投入時主接觸子先投入(B)啟斷時主接觸子先啟開,投入時輔助接觸子先投入 (C)啟斷時輔助接觸子先啟開,投入時主接觸子先投入 (D)啟斷時主接觸子先啟開,投入時主接觸子先投入。
60. 使用Y-△啟動之感應電動機,其目的為 (A)不變 (B)減少 (C)增加 (D)減少或增加 ,其啟動電流。
61. SFC 架構中,其主要組成元素為何﹖ (A)連接(Link) (B)動作(Action) (C)狀態點(State) (D)轉移條件(Transfer Condition)。
62. 在 PLC 故障處理中,若輸入指示燈呈現不規則的 ON/OFF 現象,其可能原因 (A)端子螺絲鬆動或端子板聯接器接觸不良 (B)電磁輻射引起的誤動作 (C)未加外部輸入電源 (D)外部輸入電壓低。
63. 構成人機介面的物件包含 (A)通訊 (B)軟體 (C)硬體 (D)資料庫。
64. 有關電流表,下列敘述哪些正確 (A)與高電阻器串聯後可測更高電流 (B)與負載串聯測定電流 (C)其內阻很低 (D)與低電阻器並聯後可測更高電流。
65. 如下圖所示為 PLC 的輸入 / 輸出點與外部元件的接線圖,輸入部份:X0 接 PB1 按鈕開關 a 接點,X1 接 PB2 按鈕開關 a 接點,輸出部份:Y0 接指示燈 SL。當押下 PB2 時,X1 ON,且指示燈 SL 亮,下列選項中哪些符合上述要求? (A)(B)(C)(D)
66. 鼠籠式感應電動機的機構中,沒有下列哪些構造? (A)定子鐵心 (B)換向器 (C)轉子鐵心 (D)滑環。
67. 若 i(t)=Im sin(ωt+π/4)則 (A)當 t=π/4ω 時,i=Im (B)當 t=3π/4ω 時,i=0 (C)當 t=π/2ω 時,i=Im/ 2 (D)當 t=π/ω 時,i=0。
68. 檢漏器(Ground Detector)可用以測試配電線路各種情況,下列敘述哪些錯誤? (A)接地 (B)斷路 (C)短路 (D)漏電
69. 電容器主電路之導線安全電流,應為電容器額定電流之倍數,下列哪些正確? (A)1.3 倍 (B)1.2 倍(C)1.4 倍 (D)1.35 倍。
70. 下列哪些為正確的電路符號?(A)變容二極體 (B)發光二極體 (C)發光二極體 (D)變容二極體
71. 如下圖所示,單相二線交流電路,其傳輸線路的電壓降為 (A)(B)(C)(D)
72. 如下圖所示為變壓器的哪些測試電路?(A)短路試驗 (B)開路試驗 (C)銅損量測 (D)鐵損量測
73. 下列敘述哪些正確? (A)以手電鑽鑽孔,當接近完成時進刀速度應加快 (B)使用鑽床時,調整鑽台高度使鑽頭與材料之距離約 40~50mm (C)欲攻 M4 之螺牙,其攻牙前所鑽之孔徑應為 3.0~3.4mm (D)在配電盤箱上鑽孔定位時應使用中心沖。
74. 如下圖所示為三相感應電動機正逆轉控制之主電路圖,下列敘述哪些正確?(A)MC1 動作時電動機正轉 (B)MC1 及 MC2 應具有互鎖機制 (C)MC1 動作時電動機端所接受的電源為逆相序 (D)該線路電源為逆相序。
75. 有關電壓表,下列敘述哪些正確? (A)與高電阻器並聯後可測更高電壓 (B)與高阻器串連後可測更高電壓 (C)其內阻大於電流表內阻 (D)與負載並聯測定電壓。
76. 下列符號哪些為正確?(A)單接合電晶體(UJT)(B)單接合電晶體(UJT)(C)光電容器(D)光電晶體
77. 使用電力熔絲(PF)作短路保護時,下列敘述哪些錯誤? (A)無法隔離電源 (B)不可在屋外使用 (C)熔斷後須更換新的熔絲,才能繼續使用 (D)當熔絲熔斷故障排除後,線路不能自動復閉。
78. 感應電動機使用降壓起動時,下列敘述哪些正確? (A)Y-△起動不屬於降壓起動 (B)起動電流值仍然大於運轉電流 (C)起動電流值降為原先值的 1/2 (D)線電壓值降為 1/2 時,其轉矩降為原先值之1/4。
79. 下列哪些接線圖能正確運作? (A)(B)(C)(D)
80. 我國常用的電機器具(配電/輸電)標準為 (A)IEEE (B)IEC (C)FDA (D)ANSI。