阿摩線上測驗
登入
首頁
>
技檢◆工業配線-乙級
> 114年 - 01300 工業配線 乙級 工作項目 02:低壓配電盤及控制盤 1-50(2025/10/09 更新)#132021
114年 - 01300 工業配線 乙級 工作項目 02:低壓配電盤及控制盤 1-50(2025/10/09 更新)#132021
科目:
技檢◆工業配線-乙級 |
年份:
114年 |
選擇題數:
50 |
申論題數:
0
試卷資訊
所屬科目:
技檢◆工業配線-乙級
選擇題 (50)
1. 如下圖所示,若電阻 R 由 30Ω增加時,電路之功率因數變化為
(A)增大(B)減小 (C)先增大後減小 (D)先減小後再增大 。
2. 頻率降下時,電容器之容抗值 (A)增加 (B)減少 (C)不變 (D)先增後減 。
3. 貫穿 3 匝時為 150/5A 之比流器,其原比數為 (A)150/5 (B)450/5 (C)600/5(D)50/5 。
4. 直流電壓計其最大刻度為 300V,內阻為 1.5kΩ,欲將測試範圍提高至600V,則須串聯電阻器之電阻值為 (A)1.5KΩ (B)3KΩ (C)4.5KΩ (D)6KΩ 。
5. 頻率若為 fHz,則角速度ω[rad/sec](弧度/秒)為 (A)2π/f (B)π/2f(C)πf (D)2πf 。
6. 電阻 R 與感抗 X 串聯之電路,若 X/R=
,則此電路之功率因數為 (A)
(B)
(C)
(D)
。
7. 如下圖所示,電壓計之讀數為
(A)45V (B)55V (C)83V (D)110V 。
8. 在保持電驛(Keep Relay)之 CC 線圈代表 (A)控制線圈 (B)選擇開關 (C)投入線圈 (D)跳脫線圈 。
9. 使用直流電橋所能測定者為 (A)電阻 (B)阻抗 (C)功率因數 (D)電功率 。
10. 交流電動機在輕負載時的功率因數比滿載時 (A)高 (B)低 (C)一樣 (D)無法比較 。
11. 使用 20/5A 比流器及 5A 電流表,測定電熱器之負載電流,下列何者不適用? (A)單相 220V,2KW (B)三相 220V,2KW (C)單相 110V,3KW (D)三相 110V,3KW 。
12. 三條相同之電熱線,若Y連接而使用於三相 220V 60Hz 電源,消耗3KW 功率。此電熱線若以△連接,而使用於 3 相 220V 50Hz 之電源,則消耗之功率為 (A)3KW (B)3
KW (C)9KW (D)2
KW 。
13. 電路裝有並聯電力電容器,此時電路功率因數 cosθ=1.0,若將電容量增加,則 (A)功率因數增大 (B)功率因數減小 (C)功率因數不變 (D)功率因數大於 1.0 。
14. 感應電動機運轉時之轉速,通常較其同步轉速為 (A)快 (B)慢 (C)相同 (D)大 1.5 倍 。
15. 比壓器(PT)之二次側額定電壓為 (A)100V (B)105V (C)110V (D)115V 。
16. 電壓切換開關其內部接點切換時是 (A)先開後閉 (B)先閉後開 (C)先開後閉,先閉後開均可 (D)視電壓表之結構而定 。
17. 電流表切換開關內部接點在切換時是 (A)先開後閉 (B)先閉後開 (C)先開後閉或先閉後開均可 (D)視電表之結構而定 。
18. 電動機轉差率之公式為 (A)
(B)
(C)
(D)
。
19. 使用Y-△啟動之感應電動機,其目的為 (A)增加 (B)減少 (C)不變 (D)減少或增加 ,其啟動電流。
20. 漏電斷路器主要用於保護何種故障? (A)線路短路 (B)接地 (C)過載電流(D)過電壓 。
21. 220V/24V 之變壓器,額定容量為 500VA,若其一次側通以 110V 之直流電,則二次側可獲得之電壓為 (A)12V (B)24V (C)0 (D)2.25V 。
22. 電磁接觸器之容量大小一般係指 (A)主接點容量 (B)補助接點 (C)線圈電壓(D)線圈頻率 。
23. 同步電動機於功因落後運轉中,若將激磁電流略為增加,則 (A)功率因數提高 (B)轉速增加 (C)轉速減少 (D)功率因數不變 。
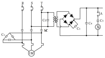
24. 如下圖所示,C
4
之主要功用為
(A)消除雜訊 (B)改善功因 (C)濾波 (D)微分 。
25. 交流電磁開關之線圈,若加額定電壓以上之高壓,當然會燒毀,但加額定電壓以下之電壓時 (A)亦會有燒毀之情形 (B)絕對不會燒毀 (C)電流相同(D)線圈之鐵損增加 。
26. 啟動轉矩最大之單相感應電動機為何種形式? (A)分相啟動式 (B)電容運轉式 (C)電容運轉電容啟動式 (D)蔽極式 。
27. 如下圖所示之變壓器,二次側電壓 V
2
與電流 I
2
各為
(A)110V、9A (B)100V、18A (C)200V、9A (D)200V、18A 。
28. 將直流變為交流的是 (A)整流器 (B)比流器 (C)濾波器 (D)換流器(Inverter) 。
29. 電磁開關在過載時會跳脫是靠 (A)線路之裝置 (B)積熱電驛 (C)積熱電驛及線路裝置 (D)電磁跳脫 。
30. 下列何種電動機可用於Y-△啟動? (A)分相式電動機 (B)鼠籠型感應電動機 (C)繞線型感應電動機 (D)同步電動機 。
31. 改善水銀燈功率因數用電容器應如何連結,圖中:L 為水銀燈,B 為安定器,C 為電容器。(A)
(B)
(C)
(D)
。
32. CT 二次線圈短路時,則一次電流 (A)不變 (B)增加 (C)減少 (D)先增加待飽和後減少 。
33. Y-△「啟動」電路中,當電動機反轉時,若要改為正轉在電動機引出線端子上更換最少應更換 (A)1 條 (B)2 條 (C)3 條 (D)4 條 。
34. 一般比流器其作用在將 (A)直流大電流轉變為小電流 (B)直流大電壓變為小電壓 (C)交流大電流變為小電流 (D)交流大電壓變為小電壓 。
35. 電磁接觸器其主要功能在 (A)保護過載電流 (B)保護短路電流 (C)接通電源及切斷電源 (D)防止接地 。
36. 一個燈泡如要在三處控制時,至少需要 (A)三個四路開關 (B)一個三路開關與二個四路開關 (C)二個三路開關與一個四路開關 (D)三個三路開關 。
37. 50Hz 製成之變壓器,接於 60Hz 同等電壓之電源,其輸入電流較 50Hz電源接入之電流 (A)大 (B)小 (C)不變 (D)先變大待電流穩定後再變小 。
38. 若使用 150/5A 貫通匝數 1 匝之比流器配合 0~50/5A 電流表時,比流器所需貫通之匝數為 (A)1 匝 (B)2 匝 (C)3 匝 (D)4 匝 。
39. 比流器之二次側 (A)不得短路 (B)不得開路 (C)不得接地 (D)沒有極性區別 。
40. 在低壓配電箱中裸露之異相間隔,若電壓為 600V,其相間距離不得小於 (A)50mm (B)100mm (C)150mm (D)200mm 。
41. 變壓器之鐵損與負載 (A)成正比 (B)成反比 (C)平方成正比 (D)無關 。
42. 韋伯(Weber)為何者之單位? (A)電感 (B)頻率 (C)光束梯度 (D)磁束 。
43. 為測定開閉控制器具主接點之接觸電阻,無法用 (A)壓降法測定 (B)變比電橋來測定 (C)三用電表來測定 (D)惠斯敦電橋測定 。
44. 一般直流電動機之額定容量相同,而起動轉矩較大者為 (A)分激式電動機 (B)串激式電動機 (C)複激式電動機 (D)差複激式電動機 。
45. 配電盤有小型化之傾向,因此在器具安裝時必須注意絕緣距離,但 (A)不必注意現場電纜作業之難易 (B)必須注意現場電纜作業之難易 (C)不必注意絕緣強度 (D)不得使用電纜 。
46. 匯流排之排列 R.S.T.N 之順序,面對盤之正面 (A)由上而下,由左而右,由前而後 (B)由下而上,由右而左,由後而前 (C)由上而下,由右而左,由前而後 (D)可任意排列 。
47. 熱動式無熔線斷路器的跳脫容量(AT)值決定於開關之 (A)電磁跳脫裝置(B)積熱跳脫裝置 (C)尺寸大小 (D)絕緣之良劣 。
48. 變壓器二次側接地的目的為 (A)提高導磁率 (B)防止感電事故 (C)提高導磁係數 (D)防止渦流損失 。
49. 單相三線式 110/220V 配電線路,其維持平衡之目的為 (A)防止異常電壓之發生 (B)減少線路損失 (C)改善功率因數 (D)減輕負載功率 。
50. 一般安培表之刻劃應有超倍刻劃者為 (A)變壓器回路 (B)照明回路 (C)馬達回路 (D)電熱回路 。
申論題 (0)
相關試卷
114年 - 01300 工業配線 乙級 工作項目 05:檢查及故障排除檢修 51-107(2025/10/09 更新)#132030
114年 · #132030
114年 - 01300 工業配線 乙級 工作項目 05:檢查及故障排除檢修 1-50(2025/10/09 更新)#132029
114年 · #132029
114年 - 01300 工業配線 乙級 工作項目 03:可程式控制器(PLC)之應用 51-120(2025/10/09 更新)#132025
114年 · #132025
114年 - 01300 工業配線 乙級 工作項目 03:可程式控制器(PLC)之應用 1-50(2025/10/09 更新)#132024
114年 · #132024
114年 - 01300 工業配線 乙級 工作項目 02:低壓配電盤及控制盤 101-150(2025/10/09 更新)#132023
114年 · #132023
114年 - 01300 工業配線 乙級 工作項目 02:低壓配電盤及控制盤 51-100(2025/10/09 更新)#132022
114年 · #132022
114年 - 01300 工業配線 乙級 工作項目 01:識圖與繪圖 51-93(2025/10/09 更新)#132020
114年 · #132020
114年 - 01300 工業配線 乙級 工作項目 01:識圖與繪圖 1-50(2025/10/09 更新)#132019
114年 · #132019
113年 - 113-3 全國技術士技能檢定學科_乙級:01300工業配線#123626
113年 · #123626
112年 - 112-3 全國技術士技能檢定學科_乙級:01300工業配線#123435
112年 · #123435