所屬科目:技檢◆數位電子-甲級
(A)t=1 attime 25 (B)t=1 at time 30 (C)t=2 at time 55 (D)t=1 at time 60 。
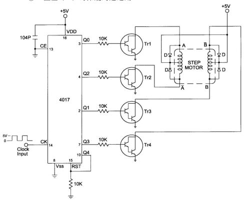
(A)為一單相激磁電路 (B)電晶體(Tr1, Tr2, Tr3, Tr4)為一電壓放大功能 (C)若令步進角為θ時,則步進馬達每旋轉一圈所需之脈衝數為 P=θ/360° (D)二極體(D)為保護馬達之用 。
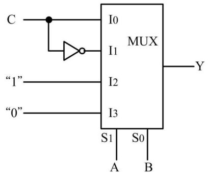
(A)Y=f(A,B,C)=Π(0,3,6,7) (B)Y=f(A,B,C)=Σ(1,2,4,5) (C)Y=f(A,B,C)=Π(1,2,4,5) (D)Y=f(A,B,C)=Σ(0,3,6,7) 。
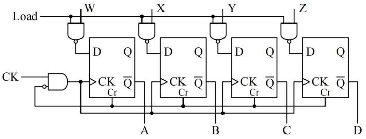
(A)Load=0,CK輸入時 ABCD=0000 (B)Load=0,CK 輸入時 ABCD=1010 (C)Load=1,CK輸入時 ABCD=0000 (D)Load=1,CK 輸入時 ABCD=1010 。
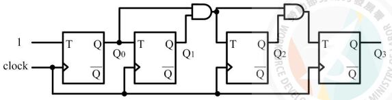
(A)為 MOD-16 計數器 (B)為 MOD-8 計數器 (C)為同步計數器 (D)為非同步計數器 。
(A)並列式加法器 (B)並列式減法器(C)串列式移位器 (D)並列式比較器 。
(A)為 4 位元格雷碼(Gray code)轉成二進位碼電路 (B)當 G3G2G1G0=0110,B3B2B1B0=0100 (C)當G3G2G1G0=0100,B3B2B1B0=0110 (D)為 4 位元二進位碼轉成格雷碼電路 。
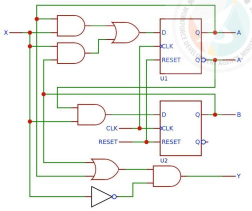
(A)前一個狀態為(0,0) (B)輸入 X 為 1 時,下一個狀態為(1,1) (C)輸入 X 為1 時,輸出 Y 為 1 (D)此電路屬於 Moore 有限狀態機 。
(A)這是一個全加器的 VHDL 程式 (B)這程式使用資料流模式描述法 (C)無論是 A、B 或 CIN 發生變化,程式會同時執形上述指令以更新 SUM 及 COUT (D)本程式指令之執行為串列處理 。
(A)這是一個 4 對 1 多工器的 VerilogHDL 程式 (B)這程式使用 case 敘述描述法 (C)A、B、C、D 必須依序產生變化 (D)S1, S0 是資料選擇線,為輸出端 。