傳聞證人於通常審判程序中之供述:
(A)仍屬傳聞證據,原則無證據能力
(B)屬傳聞證據,絕對無證據能力
(C)非屬除聞證據,故有證據能力
(D)選項皆非
答案:登入後查看
統計: A(1386), B(43), C(291), D(222), E(0) #425958
統計: A(1386), B(43), C(291), D(222), E(0) #425958
詳解 (共 10 筆)
#1354093
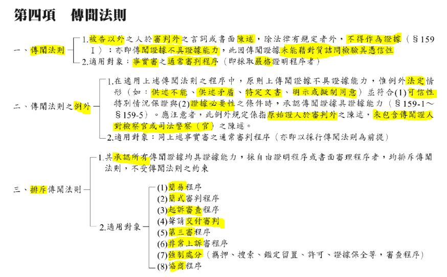
傳聞法則:被告以外、審判外,除法有明文,不得作為證據!
→原則無證據能力!

48
1
#1329279
原則:159條第一項,被告以外之人於審判外言詞或書面陳述,除法律另有規定外,不得作為證據
7
0
#1350628
請問“通常審判程序”不等於“審判中”嗎?
2
0
#5898025
傳聞證人不等於原始證人
原始證人是目睹案發經過的「目擊證人」;傳聞證人是從目擊證人那裡聽聞案發經過的聽聞者。
傳聞證人在審判中所言只是轉述目擊證人的所見所聞,而非其親身見聞之事實,稱為「傳聞證言」,算是傳聞的再傳聞,原則上仍不具證據能力。
(如所述有誤,再煩請高人指點!)
1
0
#3055230
我猜傳聞證人在法庭上的(供述)是指傳聞證據〈當初(審判外)所見所聞〉。
1
0
#1048163
= ="
0
1
#1127299
為什麼?
0
0