複選題
25.依《警械使用條例》之規定,下列何者為警察人員執行職務時,得使用警棍制止之情形?
(A)依法令執行職務,遭受脅迫時
(B)合理懷疑其有犯罪之嫌疑或有犯罪之虞時
(C)警察人員執行職務需疏導群眾或戒備意外時
(D)依法應逮捕、拘禁之人拒捕、脫逃,認為以使用警棍制止為適當時
(E)協助偵查犯罪,或搜索、扣押、拘提、羈押及逮捕等須以強制力執行時
統計: A(3639), B(640), C(1534), D(3746), E(3596) #2203781
詳解 (共 6 筆)

(B)合理懷疑其有犯罪之嫌疑或有犯罪之虞時
沒有得使用警械的依據
依據 警察職權行使法 第 6 條 ,「得」「查證身分」
https://law.moj.gov.tw/LawClass/LawSingle.aspx?pcode=D0080145&flno=6
警察職權行使法 第 6 條
(得查證身分、盤查之情形)
I. 警察於公共場所或合法進入之場所,得對於下列各款之人查證其身分:
一、合理懷疑其有犯罪之嫌疑或有犯罪之虞者。
二、有事實足認其對已發生之犯罪或即將發生之犯罪知情者。
三、有事實足認為防止其本人或他人生命、身體之具體危害,有查證其身分之必要者。
四、滯留於有事實足認有陰謀、預備、著手實施重大犯罪或有人犯藏匿之處所者。
五、滯留於應有停(居)留許可之處所,而無停(居)留許可者。
六、行經指定公共場所、路段及管制站者。
II. 前項第6款之指定,以防止犯罪,或處理重大公共安全或社會秩序事件而有必要者為限。其指定應由警察機關主管長官為之。
III. 警察進入公眾得出入之場所,應於營業時間為之,並不得任意妨礙其營業。
警察分局長或其相當職務以上主管長官:
警察局長、總隊長、副局長、副總隊長、主任秘書、督察長、警察分局長、刑事警察大隊長、保安警察大隊長、交通警察大隊長、婦幼隊隊長、少年隊隊長、捷運警察隊隊長、通信警察隊隊長、連江縣警察所所長、保安警察第六總隊第1、2警官大隊大隊長、保安警察總隊大隊長、港務警察總隊大隊長
(C)警察人員執行職務需疏導群眾或戒備意外時
得警棍指揮
https://law.moj.gov.tw/LawClass/LawSingle.aspx?pcode=D0080042&flno=2
警械使用條例 第 2 條
警察人員執行職務時,遇有下列各款情形之一者,得使用警棍指揮:
一、指揮交通。
二、疏導群眾。 (C)
三、戒備意外。 (C)
https://law.moj.gov.tw/LawClass/LawSingle.aspx?pcode=D0080042&flno=3
警械使用條例 第 3 條
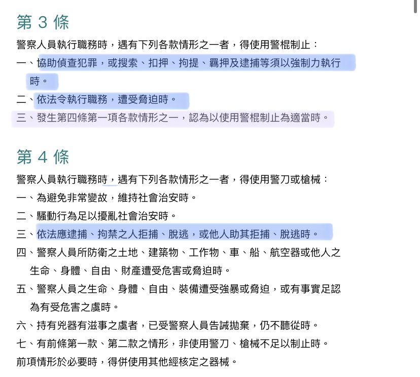
警察人員執行職務時,遇有下列各款情形之一者,得使用警棍制止:
一、協助偵查犯罪,或搜索、扣押、拘提、羈押、逮捕等須以強制力執行時。
(E)
二、依法令執行職務,遭受脅迫時。
(A)
三、發生第4條第1項各款情形之一 (警械使用條例 第 4 條:得使用警刀或槍械的情形),認為以使用警棍制止為適當時。
(D)
https://law.moj.gov.tw/LawClass/LawSingle.aspx?pcode=D0080042&flno=4
警械使用條例 第 4 條
I. 警察人員執行職務時,遇有下列各款情形之一者,得使用警刀或槍械:
一、為避免非常變故,維持社會治安時。
二、騷動行為足以擾亂社會治安時。
三、依法應逮捕、拘禁之人拒捕、脫逃,或他人助其拒捕、脫逃時。
(D)
四、警察人員所防衛之土地、建築物、工作物、車、船、航空器或他人之生命、身體、自由、財產遭受危害或脅迫時。
五、警察人員之生命、身體、自由、裝備遭受強暴或脅迫,或有事實足認為有受危害之虞時。
六、持有兇器有滋事之虞者,已受警察人員告誡拋棄,仍不聽從時。
七、有前條第1款、第2款之情形 (警械使用條例 第 3 條:得警棍制止的情形) ,非使用警刀、槍械不足以制止時。
II. 前項情形於必要時,得併使用其他經核定之器械。
(得警棍指揮、得警棍制止、得使用警銬、得使用使用其他經核定器械...等,應勤警械:警銬、警繩、防暴網)