2.
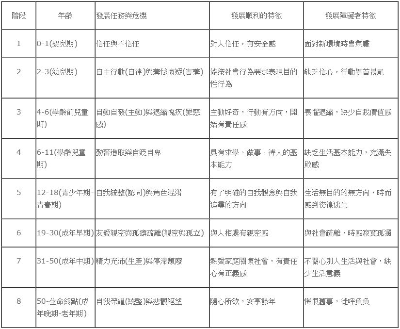
根據艾瑞克森(E. Erikson)心理社會發展論,下列何者較可能是八年級的小傑所面臨的發展任務?
(A)「精力充沛」對「頹廢遲滯」
(B)「自主自發」對「退縮愧疚」
(C)「勤奮進取」對「自貶自卑」
(D)「自我統合」對「認同混淆」
答案:登入後查看
統計: A(118), B(284), C(1151), D(6968), E(0) #1199223
統計: A(118), B(284), C(1151), D(6968), E(0) #1199223
詳解 (共 7 筆)
#1575227
艾瑞克森(E. Erikson)心理社會發展論

266
2
#1326930
(A)中年期
(B)3~6歲
(C)6~青春期
(D)青年期
32
2
#6083120
青少年(國高中生)都是自我統合與角色混淆
2
0
#6121544
國高中都是自我統整與混淆
0
0