21 證券商之對外負債總額,除金融機構兼營者,另依銀行法規定辦理外,最高不得超過其資本淨值之多少
倍數?
(A)1倍
(B)2倍
(C)3倍
(D)4倍
答案:登入後查看
統計: A(10), B(27), C(14), D(47), E(0) #1197996
統計: A(10), B(27), C(14), D(47), E(0) #1197996
詳解 (共 3 筆)
#4903410
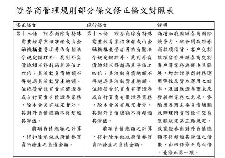
證券商管理規則現行法已修改為六倍
第 13 條
證券商除有特殊需要經專案核准者或由金融機構兼營者另依有關法令規定辦理外,其對外負債總額不得超過其淨值之六倍;其流動負債總額不得超過其流動資產總額。但經營受託買賣有價證券或自行買賣有價證券業務,除本會另有規定者外,其對外負債總額不得超過其淨值。前項負債總額之計算,得扣除承做政府債券買賣所發生之負債金額。
7
0
#6514433
106年12月5日,由四倍修正為六倍。
(中華民國一百零六年十二月五日金融監督管理委員會金管證券字第 1060045983 號令修正發布第 13、14、19、19-3、19-4、19-6、19-7 、38、53 條條文)
ㅤㅤ

ㅤㅤ
0
0