32. 黃校長積極帶領學校同仁同時間想發展3套校訂特色課程,但幾經思考後發覺要同
時發展3套校訂特色課程,教師們會負擔過重,反而容易喪失發展課程的動力與熱
情。因此,黃校長決定就這些校訂特色課程排定優先順序,一年先發展一套就好,
以利細水長流。就上述狀況,在S. Covey高效能人士所使用的七個習慣中,較偏重
下列哪一個?
(A)主動積極
(B)以終為始
(C)要事優先
(D)統合綜效
答案:登入後查看
統計: A(173), B(605), C(3529), D(931), E(0) #3110576
統計: A(173), B(605), C(3529), D(931), E(0) #3110576
詳解 (共 5 筆)
#5854812
《與成功有約》史蒂芬.柯維
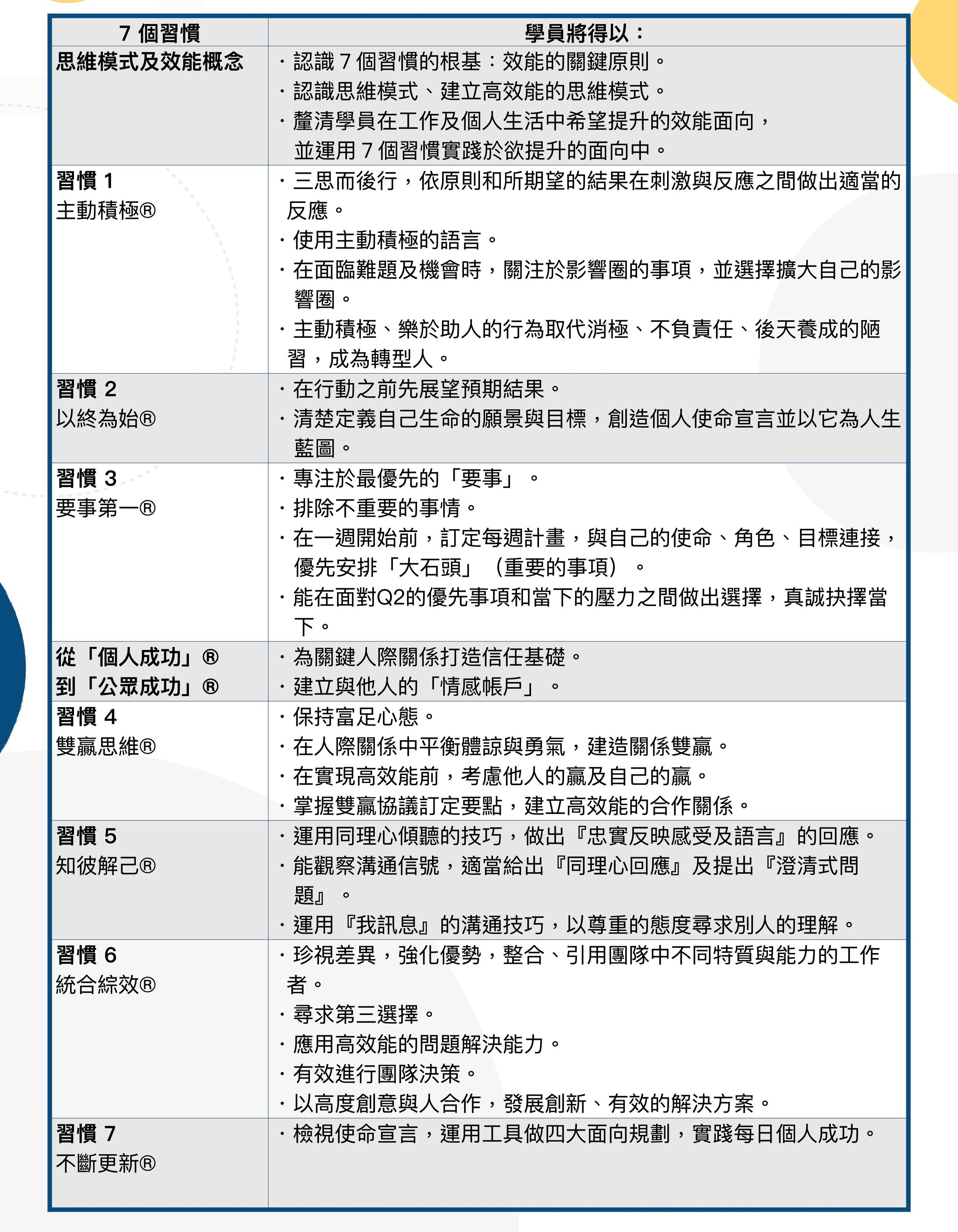
七個習慣,與成功有約
1 主動積極 → 擴大影響力
2 以終為始 → 釐清人生定位
3 要事第一 → 找到目標與方法
(排定優先順序,一年先發展一套就好, 以利細水長流。)
4 雙贏思維 → 創造最大價值
5 知彼解己 → 維繫人際和諧
6 統合綜效 → 化解衝突、找到出路
7 不斷更新 → 改變自己與他人的人生
https://www.eslite.com/product/1001122732681932628005
116
1
#6087571
資料來源:https://www.peducation.com.tw/7-habits-of-highly-effective-people-signature-program

20
0
#6455626
根據描述,黃校長原本想同時發展3套校訂特色課程,但考量到教師們的負擔和熱情,決定排定優先順序,一年先發展一套。這種「先決定做什麼、後決定如何做」以及「優先處理重要事項」的思維,最符合S. Covey高效能人士所使用的七個習慣中的要事優先。
讓我們逐一分析各選項:
- (A) 主動積極 (Be Proactive):強調個人對自己的生命負責,不被環境或他人所影響。黃校長確實是主動積極的,但這個習慣更側重於「責任感」和「選擇權」,而非如何管理多個任務。
- (B) 以終為始 (Begin with the End in Mind):強調在行動之前,先清楚地定義目標和願景。黃校長在思考發展課程時,可能已經對特色課程的目標有所設想,但這裡的重點在於「如何執行」和「資源分配」,而非「目標設定」。
- (C) 要事優先 (Put First Things First):這個習慣是時間管理的精髓,強調根據重要性而非緊急性來安排和執行任務。黃校長意識到同時發展3套課程會導致「負擔過重」和「喪失動力」,因此決定「排定優先順序,一年先發展一套」,這正是將「最重要的事情」放在首位,並有計劃地推進,以實現「細水長流」的目標。
- (D) 統合綜效 (Synergize):強調透過團隊合作和開放心態,創造出比個別努力加總更大的成果。雖然發展特色課程需要團隊合作,但黃校長的決策點在於「如何管理資源和優先級」,而非「如何讓團隊合作產生更大效益」。
黃校長從「多」中選擇「一」,並且是「一年一套」,正是考量資源和長遠發展的「要事優先」原則。
因此,最符合上述狀況的是要事優先。
The final answer is C
3
0