38 下列關於遺囑方式之敘述,何者錯誤?
(A)口授遺囑應由見證人全體筆記
(B)公證遺囑應由公證人筆記
(C)自書遺囑應親自簽名
(D)密封遺囑得由他人繕寫
統計: A(4464), B(686), C(270), D(2683), E(0) #2138948
詳解 (共 10 筆)
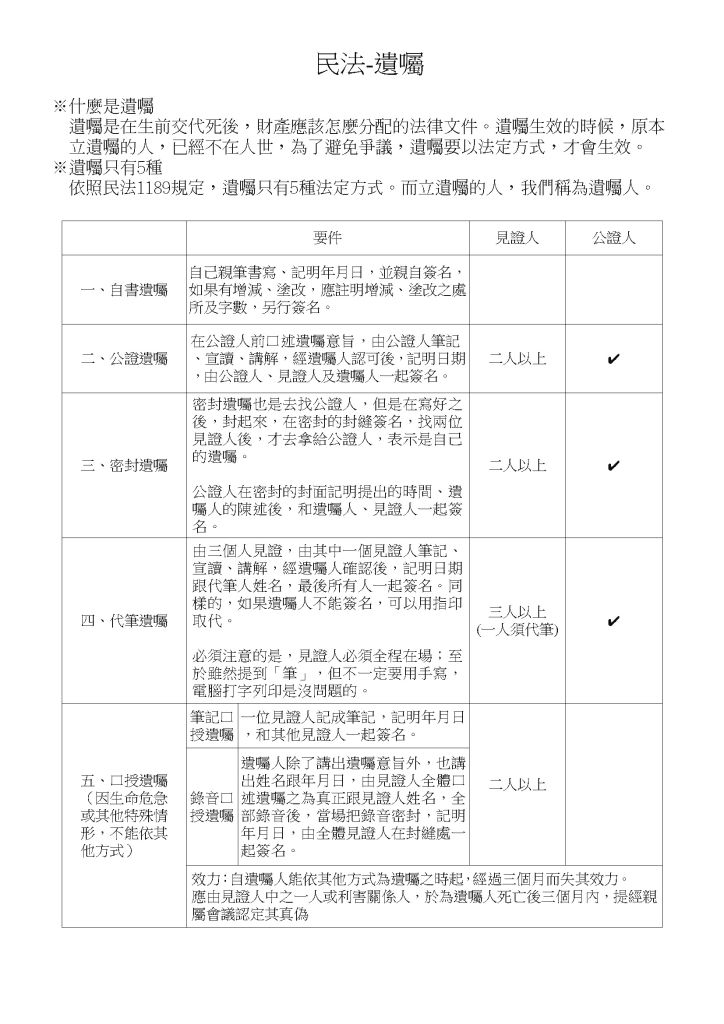
一、 自書遺囑:為簡便的方式,顧名思義就是「自己寫」就可以了。只要自書遺囑全文,記明年月日,並親自簽名即可。要注意的是必須親自書寫不能用電腦打字,也是為了以筆跡確認是否真為被繼承人所為。自書遺囑雖然有其方便性,隨之而來的缺點則是不確定性,遺囑的真偽很容易成為爭執點之所在。
二、 公證遺囑:此方式的優點在於可確保遺囑人的真意、遺囑之真實,及避免事後的爭執,缺點在於較為麻煩。公證遺囑的要件如下:
1.應指定二人以上的見證人。
2.在公證人前口述遺囑意旨。
3.由公證人筆記、宣讀、講解,經遺囑人認可。
4.記明年、月、日,由公證人、見證人及遺囑人同行簽名,遺囑人不能簽名者,由公證人將其事由記明,使按指印代之。
三、 密封遺囑:具有一定的隱密性,又可經由公證的方式避免遺囑的偽、變造,但是在程序上則較為繁瑣。要件如下:
1.遺囑人應於遺囑上簽名,遺囑之全文則不必由遺囑人自行書寫。
2.遺囑人密封遺囑,於封縫處簽名。
3.指定二人以上之見證人,向公證人提出,陳述其為自己之遺囑,如非本人自寫,並陳述繕寫人之姓名、住所。
4.由公證人於封面記明該遺囑提出之年、月、日及遺囑人所為之陳述。
5.由公證人、遺囑人及見證人同行簽名。
四、 代筆遺囑:代筆遺囑在遺囑人不方便書寫或是不識字時可以發揮功用。要件如下:
1.由遺囑人指定三人以上之見證人。
2.由遺囑人口述遺囑意旨,使見證人中之一人筆記、宣讀、講解,經遺囑人認可。
3.由代筆人記明年、月、日及代筆人之姓名。
4.由見證人全體及遺囑人同行簽名,遺囑人不能簽名者,應按指印代之。
五、 口授遺囑:口授遺囑則是在遺囑人因生命危急或其他特殊情形,不能依其他方式(前四種方式)為遺囑者,得依下列兩種方式擇一為口授遺囑:
1.由遺囑人指定二人以上之見證人,並口授遺囑意旨,由見證人中之一人,將該遺囑意旨,據實作成筆記,並記明年、月、日,與其他見證人同行簽名。
2.由遺囑人指定二人以上之見證人,並口授遺囑意旨、遺囑人姓名及年、月、日,由見證人全體口述遺囑之為真正及見證人姓名,全部予以錄音,將錄音帶當場密封,並記明年、月、日,由見證人全體在封縫處同行簽名。需特別注意的是,口授遺囑由於是在危急的特殊情況下例外承認的,方式上較為簡易,也因此對遺囑的真實性不免有所減損。所以法律有兩個特別規定來補救這個缺點。
一、口授遺囑,自遺囑人能依其他方式為遺囑之時起,經過三個月而失其效力。
二、 口授遺囑,應由見證人中之一人或利害關係人,於為遺囑人死亡後三個月內,提經親屬會議認定其真偽,對於親屬會議之認定如有異議,得聲請法院判定之。藉此,避免口授遺囑方式之濫用或有心人士的利用。
出至:https://www.law.ntpc.gov.tw/home.jsp?id=3dc1607f17e5f70d

【個人筆記】
★遺囑法定作成程序有3方人馬: 遺囑人、見證人、公證人
1.自書遺囑: 免見證 免公證,自書+自署名,增刪塗改處,另署名備註
2.公證遺囑: 見證人x2↑ 須公證 ↘
公證、密封遺囑差別在:
公證遺囑先由公證人代替作成,再由3方一同簽名
密封遺囑先由遺囑人封緘署名,再由3方一同簽名(遺囑人共簽2次)
※密封遺囑缺乏上開繁瑣的2次簽名公證程序,效力轉為→自書遺囑
3.密封遺囑: 見證人x2↑ 須公證 ↗
4.代筆遺囑: 見證人x3↑全程在場,見證人其1代筆or代打字遺囑,公證非必要,再由各方一同簽名
5-1.筆記口授遺囑: 見證人x2↑ 見證人其1代筆or代打字遺囑,再由全體見證人一同簽名
5-2.錄音口授遺囑: 見證人x2↑ 見證人全體代口述遺囑內容+遺囑人姓名+見證人姓名錄音之,
再由全體見證人一同封緘署名
※遺囑人身故後3個月內,見證人其1or利害關係人應提經親屬會議辨該筆記or錄音口授遺囑真偽,
必要時,得聲請由法院判定之。
※遺囑人能依其他方式為遺囑之時起,筆記or錄音口授遺囑經3個月後失效。
整理自民法§1189~1197 >>
https://law.moj.gov.tw/LawClass/LawParaDeatil.aspx?pcode=B0000001&bp=135
參考資料: 代筆遺囑法定要件 >>
https://www.taipeinotary.com/2019/12/willpro.html
(A)口授遺囑應由見證人全體筆記
全體見證人:乾 我來見證而已 還要寫 累死
破題:除自書外,以2證為原則;代筆多1證;公證、密封要公證。
自書遺囑:
免見證+免公證
情況不允許自書:錄音 or 口授
2證+免公證
代筆遺囑:非自書,3證
因為其中1人要代筆,亦因3人成證所以不強求公證。
密封遺囑:自書遺囑後密封,但可代筆
2證1公 ,可以轉自書遺囑。
公證遺囑:找公證人筆記。
2證1公。
依照民法第1189條規定,立遺囑之方式有五種,包括:「自書遺囑、公證遺囑、密封遺囑、代筆遺囑、口授遺囑」。
從字面上可知「公證遺囑」即是於公證人面前立遺囑,自然是需要經過公證程序之遺囑。
其他遺囑方式是否需要再經過公證程序加強其忠實於遺囑人真意,分述如下:
一、自書遺囑:依民法第1190條規定,自書遺囑指的是遺囑人自行書寫下遺囑全文,並記明年月日與簽名其上。
公證方式就是將遺囑全文寫下,可複寫但不可影印或打字方式,全部需共三份,一份於公證後由公證處存卷留存,一份送全國公證人公會聯合會留存,一份由遺囑人自行保管。辦理時尚須攜帶身分證、印章、財產證明、財產價值證明、可看出繼承人之戶籍資料或繼承人系統表等資料。
二、代筆遺囑:依民法1194條規定,即因遺囑人無法自行書寫遺囑,而由其指定三人見證,並由其中一人於其口述時記下遺囑書面。
如需公證,其方式與上開自書遺囑公證方法相同。但見證人於辦理時需攜帶身分證與印章親自陪同遺囑人前往法院公證處辦理。
三、密封遺囑:依民法第1192條規定,密封遺囑指的是遺囑人立完遺囑並簽名後,將遺囑密封並於封縫處簽名後,指定兩個以上見證人,一同向公證人提出此為遺囑;如非本人書寫,需告知公證人,而由公證人將繕寫人姓名與資料記明於封處。見證人陪同前往時,亦須攜帶身分證與印章。
另外,見證人之資格影響遺囑是否有效成立,因此,須注意民法第1198條對於見證人資格條件限制,其規定以下之人不得擔任遺囑見證人:
1. 未成年人
2. 受監護或輔助宣告之人
3. 繼承人及其配偶或其直系血親
4. 受遺贈人及其配偶或其直系血親
5. 為公證人或代行公證職務人之同居人、助理人或受僱人
#公證遺囑和密封遺囑應有公證人
公證遺囑,應指定二人以上之見證人,在公證人前口述遺囑意旨
密封遺囑,應於遺囑上簽名後,將其密封,於封縫處簽名,指定二人以上
之見證人,向公證人提出,陳述其為自己之遺囑