68. 依據我國現行特殊教育法規,國中身心障礙學生升高中的轉銜會議,應由哪個單
位召開?
(A)將就讀的高中
(B)原就讀的國中
(C)特殊教育推行委員會
(D)特殊教育學生鑑定及就學輔導會
答案:登入後查看
統計: A(170), B(1100), C(14), D(12), E(0) #2319442
統計: A(170), B(1100), C(14), D(12), E(0) #2319442
詳解 (共 7 筆)
#4113721

整理一下轉銜輔導法~~
46
0
#5314675
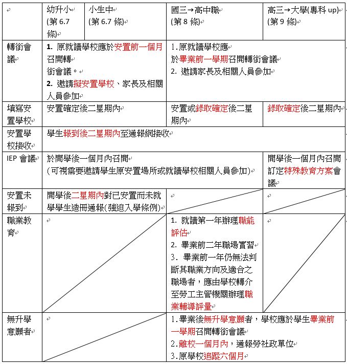
根據 各教育階段身心障礙學生轉銜輔導及服務辦法
第6條(升國小、國中)
學生進入國民小學、特殊教育學校國小部、國民中學或特殊教育學校國中部之轉銜,原安置場所或就讀學校應依第四條規定於安置前一個月召開轉銜會議,邀請擬安置學校、家長及相關人員參加,依會議決議內容至通報網填寫轉銜服務資料,並於安置確定後二星期內填寫安置學校,完成通報。
安置學校應於學生報到後二星期內至通報網接收轉銜服務資料,於開學後一個月內,召開訂定個別化教育計畫會議,邀請學校相關人員及家長參加 ,並視需要邀請學生原安置場所或就讀學校相關人員參加。
第8條(升高中)
學生升學高級中等學校或特殊教育學校高職部之轉銜,學生原就讀學校應依第四條規定於畢業前一學期召開轉銜會議,邀請家長及相關人員參加,依會議決議內容置通報網填寫轉銜服務資料,並於安置或錄取確定後二星期內填寫安置(錄取)學校,完成通報。
高級中等學校及特殊教育學校高職部應於學生報到後二星期內至通報網接收轉銜服務資料,應於開學後一個月內,召開訂定個別化教育計畫會議,邀請學校相關人員及家長參加,並視需要邀請學生原就讀學校相關人員參加。
1
0