74.發生於 2022 年開始的俄國與烏克蘭的戰爭引起國際關注,此戰爭涉及的層面很廣,
其中之一是國際教育的層面,而國際教育是我國十二年國教十九項議題之一。根據教
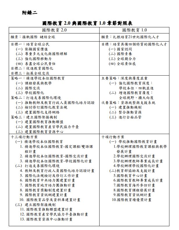
育部於民國 109 年所公布的議題融入說明手冊,國際教育的學習主題包含四項,下
列何者不屬於其中之一呢?
(A) 彰顯國家價值
(B) 尊重多元文化與國際理解
(C) 強化國際移動力
(D) 善盡地方創生的公民責任
答案:登入後查看
統計: A(813), B(83), C(632), D(2196), E(0) #3186152
統計: A(813), B(83), C(632), D(2196), E(0) #3186152
詳解 (共 6 筆)
#6058963

44
0
#6065824

6
0
#7280075
善盡地方創生的公民責任應改為善盡全球公民責任
1
0