阿摩線上測驗
登入
首頁
>
技檢◆工業配線-乙級
> 105年 - 01300 工業配線 乙級 工作項目 05:檢查及故障排除檢修 1-107#40987
105年 - 01300 工業配線 乙級 工作項目 05:檢查及故障排除檢修 1-107#40987
科目:
技檢◆工業配線-乙級 |
年份:
105年 |
選擇題數:
107 |
申論題數:
0
試卷資訊
所屬科目:
技檢◆工業配線-乙級
選擇題 (107)
1. 依 CNS 標準,表示配電盤保護等級,下列何者最優?(A)IP1X(B)IP2X(C)IP3X(D)IP4X。
2. 若額定頻率為 50Hz 之感應電動機,今接於 60Hz 之電源使用,則(A)速率增加 20%(B)轉差率增大致過熱(C)無 變化(D)功率因數低落。
3. 直流之電流表欲測大電流時,可用(A)整流器(B)比流器(C)分流器(D)比壓器 配合電流表使用。
4. 如下圖所示 φ3.3KV/110V PT 三只為 Y-
接線,N 點斷線情況下 F 點發生接地故障時(完全接地)E0之電壓 為(A)190V(B)110V(C)63.5V(D)0V。
5. 從事電氣工作人員遇有人感電受傷失去知覺時(A)等醫生指示後施行人工呼吸(B)應先給予灌入少許開水(C)應 儘速施行人工呼吸(D)應將受傷者扶正坐穩。
6. 高感度漏電斷路器之動作電流及時間分別為(A)30mA 及 0.1 秒以下(B)30mA 及 1 秒以下(C)100mA 及 0.1 秒以 下(D)50mA 及 1 秒以下。
7. 如下圖所示電器連鎖(Interlock)電路之一例,若 Ry1,Ry2 電驛錯誤而兩者同時動作,則(A)負載 1 通電,負 載 2 不通電(B)負載 2 通電,負載 1 不通電(C)負載 1 及負載 2 皆不通電(D)負載 1 及負載 2 皆通電。
8. 如下圖所示,若僅有 Ry1 電驛動作,則(A)負載 1 通電,負載 2 不通電(B)負載 2 通電,負載 1 不通電(C)負載 1 及負載 2 皆不通電(D)負載 1 及負載 2 皆通電。
9. 如下圖所示(1)之編號表示(A)斷路器(B)手捺開關(C)比流器(D)保險絲開關。
10. 特殊鼠籠型感應電動機之特點為(A)功因良好(B)效率良好(C)速度控制容易(D)起動轉矩較大。
11. 功率因數表測得電動機空載時功因在 0.3 以下,滿載時約為功因 0.8 左右,功因之差異原因為(A)電動機已老 化現象應予更新(B)電動機絕緣不良所致(C)電動機空載時之電流大部份為激磁電流故功因低(D)線路未加電容 器致空載時功因低。
12. 正逆轉用電磁接觸器發生同時接觸故障,其原因(A)連鎖裝置失效或沒有安裝(B)切換時間太快(C)電磁接觸器 之主接點熔解而黏住(D)上述三種原因全有可能發生。
13. 電擊昏迷者嘴唇、舌及指甲發紫時,顯示其缺乏(A)水分(B)血(C)氧氣(D)食物。
14. 感應電動機之起動以下列何種起動方法所產生之起動電流為最大?(A)Y-△起動(B)全壓起動(C)電抗起動(D) 補償器法起動。
15. 低壓電路與大地之絕緣電阻為 0.1MΩ,在此電路加 200V 電壓時,其漏電電流為(A)0.2mA(B)2mA(C)20mA(D)2 00mA。
16. 比壓器其(A)一次側電壓與二次側電壓成定比(B)一次側有分接頭(C)二次側有分接頭(D)一、二次側均有分接頭。
17. 避雷器之接地線(A)可用鐵管掩護(B)可用 PVC 管掩護(C)必須用鐵管掩護(D)均可。
18. 普通繞線式電動機在運轉中,其二次起動電阻應(A)使其為最大(B)使其為全部電阻之一半(C)全部電阻之 5% (D)短路。
19. 在電力系統保護上,台電公司規定,進屋線盤所使用之 CT,應避免在故障電流超過額定電流(A)30 倍(B)20 倍(C)15 倍(D)10 倍 以上時造成 CT 飽和。
20. 如下圖所示,測試點 1~2 有 220V 電壓,GL 亮,但按 PB1 時 F 不動作其可能原因為(A)4,6 點間有斷路(B)3, 4 點間有斷路(C)3,5 點間有斷路(D)3,5,6 點間有斷路。
21. 如下圖所示,正常時 L1,L2,L3 電燈亮度相同,若 S 相接地,則(A)L1 滅(B)L2 滅(C)L3 滅(D)L1,L2,L3 皆 滅。
22. 頻率降下時,電容阻抗值(A)增加(B)減少(C)不變(D)先增後減。
23. R.L.C 並聯共振時,電路是(A)電感性(B)電阻性(C)電容性(D)電抗性。
24. 如下圖所示,押按鈕開關 PB1 時 F 成閃爍動作,其按 PB2 時 R 亦成閃爍動作,其原因為(A)3,4 點間的 F 之 a 接點與 3,5 點間 R 之 a 接點對調(B)4,6 點間 R 之 b 接點與 5,6 點間的 F 之 b 接點對調(C)PB1 與 PB2 對調(D)F, R 故障。
25. 額定電壓 600V 以上之電容器,於線路開放後,其殘餘電荷應在 5 分鐘內降至(A)20V(B)30V(C)40V(D)50V。
26. 10KW 鼠籠式感應電動機之起動方法普通為(A)直接起動(B)必須用起動補償器起動(C)必須以電阻降壓起動(D) 必須利用 Y-Δ 起動器起動。
27. CT 超過負擔時,所連接之電流計指示值(A)增大(B)減少(C)不變(D)無作用。
28. 蓄電池容量之表示單位是(A)電壓×電流(B)極數×電流(C)電壓×時間(D)電流×時間。
29. 效率為 80%之 10 馬力電動機,其輸入功率約為(A)7.5 瓩(B)9.33 瓩(C)12.5 瓩(D)15 瓩。
30. 比流器之選用可不必注意(A)額定電壓(B)一次側電流(C)負擔(D)外型。
31. 電流切換開關若規定 A1 為接地點,接線時錯將 A2 接地其指示之變化如何?(A)R、T相對掉(B)OFF 與 S 相對 掉(C)R、T 相及 OFF、S 相對掉(D)完全正常。
32. 非磁性近接開關之控制,其檢出方式係利用(A)水之導電(B)靜電容量變化(C)機械碰撞(D)高週波。
33. 電動機保護器之啟斷容量應在電動機全載電流之多少倍以上?(A)3.5 倍(B)4 倍(C)5 倍(D)6 倍。
34. 第三種地線工程,電路對地電壓 150V 以下者,該項接地電阻應保持在(A)5Ω 以下(B)10Ω 以下(C)50Ω 以下 (D)100Ω 以下。
35. 斷路器啟斷負載電流時,最容易啟斷者為(A)電壓高而功因低之負載(B)電壓低而功因高之負載(C)電壓高而功 因高之負載(D)電壓低而功因低之負載。
36. 屋內閉鎖型配電盤金屬箱非盤面之鋼板常用厚度為(A)1.6mm(B)2.0mm(C)2.3mm(D)3.2mm。
37. 感應電動機之轉距與(A)電壓成正比(B)電壓成反比(C)電壓平方成正比(D)電壓平方成反比。
38. 三相三線制平衡負載,使用二具 CT 及一只 AM 測定其三相電流,結果 R.T 相電流相同,S 相電流約 R.T 相 32 之 1.7 倍,原因為(A)一具 CT 變流比不對(B)一具 CT 極性接錯(C)電流計損壞(D)電流計刻度不對。
39. 計算短路電流時,短路電流視下列何者而定?(A)設備耐壓(B)環境(C)電路阻抗(D)對地電容。
40. 裝置避雷器的目的為(A)防止大氣中雷之電位差增大(B)防止落雷(C)發生異常電壓時減少故障電流(D)當電壓增 大到一定值時即向大地洩放電流,以防止電壓上昇。
41. 設施接地工程,若使用二個以上之接地電極時,其兩極之間最小距離不得低於(A)2m(B)1.5m(C)1.8m(D)2.5m。
42. 安裝熔絲鏈開關時,宜使熔絲筒與水平線(A)成 60 度(B)成 90 度(C)成平行(D)成任何斜度。
43. 停電檢修時,應該在總開關操作手把上懸掛標示牌,且表明(A)不得通行(B)勿動開關,高壓危險(C)有電(D)工 作中。
44. 比流器使用在高壓進線盤中,保護用與計測用之規劃,下列何者最適宜?(A)計測與保護用同一鐵心同一線 圈(B)同一 CT 中有兩組鐵心與線圈分別用於保護用與計測用(C)用 2 個 CT 分別供應保護用與計測用(D)同一鐵 心 2 組線圈。
45. 電力熔絲之主要用途為(A)短路保護(B)接地保護(C)過載保護(D)過壓保護。
46. 三台單相變壓器結成△-△結線,如其中一只變壓器燒毀,而改用 V-V 結線,則其滿載輸出容量為原三 台合計容量之(A)66%(B)57.7%(C)86.6%(D)70.7%。
47. 依 CNS 標準,CT 二次側之電流值,最常使用者為(A)1A(B)2A(C)5A(D)10A。
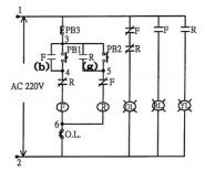
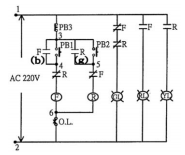
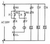
48. 電容器之串聯電抗器主要目的是(A)減少啟斷電流(B)增加絕緣(C)減少電流(D)壓制投入時之突入電流。
49. 額定 220V,50Hz 之交流電磁接觸器線圈,若連接於 220V,60Hz 之電源,則其激磁電流約較 50Hz 之電流 值(A)減少 20%(B)減少 36%(C)增加 20%(D)增加 44%。
50. 裝於變壓器一次測之保護熔絲,其目的為(A)保護變壓器發生短路(B)保護用戶之用電過載(C)防止二次線路之 接地故障(D)可切斷無載電路。
51. 比流器是低導磁鐵心之一種變壓器,因此二次側不可(A)接電容器(B)短路(C)開路(D)接電流表。
52. 三相繞線式感應電動機之起動裝置,下列何者較為適當?(A)Y-Δ 起動器(B)二次電阻起動器(C)起動補償器(D) 起動變壓器。
53. 某一比流器設其變流比為 100/5A,阻抗為 1.6Ω,則該 CT 之負擔為(A)8VA(B)16VA(C)40VA(D)160VA。
54. 配電盤內比流器(CT)二次側配線之顏色應採用(A)黑色(B)紅色(C)黃色(D)藍色。
55. R、S、T 代表電源線,U、V、W 代表感應電動機線端,如 R-U、S-V、T-W 連接為正轉,接線變更仍為正 轉其接線為(A)R-V、S-U、T-W(B)R-V、S-W、T-U(C)R-W、S-V、T-U(D)R-U、S-W、T-V。
56. 有關繞線型電動機,下列敘述何者正確?(A)電源電壓由定子線圈加入(B)電源電壓由轉子線圈加入(C)僅可作 單段降壓起動(D)其起動轉矩較同馬力鼠籠型感應電動機小。
57. 輸送機(Conveyer)及幫浦(Pump)等定速運轉之電動機以採用下列何種最為經濟?(A)三相鼠籠型感應電動機 (B)三相同步電動機(C)三相並激換向電動機(D)直流並激電動機。
58. 在三點式按鈕開關中 FWD 之標示代表(A)過載(B)前進(C)逆向(D)停止。
59. 直流電流計附屬之分流器容量,選用時應選用(A)與負載電流相同者(B)負載電流 1.5 倍以上(C)負載電流 5 倍 以上(D)負載電流 10 倍以上。
60. 無熔線開關啟斷容量之選定依(A)線路之電壓降(B)功率因數(C)短路電流(D)使用額定電流。
61. 分別使用兩個標示為 10KΩ/V 與 20KΩ/V 之三用電錶,測量電路之電壓值時(A)10KΩ/V 者較為精確(B)20K Ω/V 者較為精確(C)10KΩ/V 者不可用來測量電壓值(D)20KΩ/V 者不可用來測量電壓值。
62. 三相四極 60Hz 之電動機其全載之轉速為 1755rpm,其轉差率為(A)45%(B)25%(C)5%(D)2.5%。
63. 正確測試一組脈波信號之電壓值應使用(A)三用電表(B)交流電壓表(C)頻率表(D)示波器。
64. 比壓器(PT)與比流器(CT)在使用上最大的區別為(A)PT 二次側不可短路、CT 二次側不可開路(B)PT 二次側不 可開路、CT 二次側不可短路(C)PT 二次側不能使用保險絲(D)CT 二次側須使用保險絲。
65. 三相電路,若線電壓 6KV 負載為 300KW,而功率因數以 80%計,則其線電流約為(A)20A(B)36A(C)30A(D)24A。
66. 利用三具電流表和兩具 CT 以測定三相交流回路之各相電流其正確接線為(A)
(B)
(C)
(D)
。
67. 如下圖所示 PB1,PB2 之按鈕開關作用在(A)啟動(B)停止(C)保持(D)連鎖。
68. 如下圖所示(b),(g)之接點作用在(A)啟動(B)停止(C)保持(D)連鎖。
69. 如下圖所示 PB3 之按鈕開關作用在(A)啟動(B)停止(C)保持(D)連鎖。
70. 如下圖所示當 F 動作後測試端子應有 220V 者為(A)4-6(B)2-6(C)3-4(D)1-4。
71. 如下圖所示(d),(i)接點之作用在(A)啟動(B)停止(C)保持(D)連鎖。
72. 依 CNS 標準,MWG 級,中壓配電盤所使用之斷路器須為(A)W 級(B)Y 級(C)Z 級(D)X 級。
複選題
73. 鼠籠式感應電動機的機構中,沒有下列哪些構造?(A)轉子鐵心(B)定子鐵心(C)換向器(D)滑環。
複選題
74. 繞線式轉子感應電動機(WRIM)的轉子上,所外加的起動電阻,其作用為(A)提高起動轉矩(B)減少起動電流(C) 34 在同步轉速以下的轉速控制(D)變更轉向。
複選題
75. 一部 8 極 60Hz 繞線式轉子電動機,在轉子短路時滿載轉速為 875 rpm,轉子電阻為 0.3,當加入起動電阻後, 下列敘述哪些正確?(A)起動電阻為 1.7 時,轉速為 735.5rpm(B)起動電阻為 2.7 時,轉速為 723.5rpm(C)起動電 阻為 3.7 時,轉速為 646rpm(D)起動電阻為 4.7 時,轉速為 482rpm。
複選題
76. 感應電動機使用降壓起動時,下列敘述哪些正確?(A)起動電流值降為原先值的 1/2(B)起動電流值仍然大於運 轉電流(C)線電壓值降為 1/2 時,其轉矩降為原先值之 1/4(D)Y-△起動不屬於降壓起動。
複選題
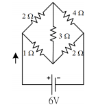
77. 如下圖所示,下列敘述哪些正確?(A)流經 3 電阻之電流值為 2 安培(B)該電路為平衡電橋電路(C)I 之值為 3 安培(D)流經 4 電阻之電流值為 1 安培。
複選題
78. 某電池兩端與 8 歐姆電阻連接時,流經電阻之電流為 10 安培,若將電阻改為 9 時電流變為 9 安培,則(A)電 池之電動勢為 90 伏特(B)電池之內阻為 1 歐姆(C)電池之內電阻消耗 10 伏特電動勢(D)8 電阻兩端之端電壓為 9 0 伏特。
複選題
79. 某屋內三相三線配電線路,其傳輸線路阻抗為(0.4+j0.3)歐姆,該線路之功率因數為 0.9 落後,若負載電流為 40 安培,下列敘述哪些正確?(A)配電線路之電源電壓為 3ψ220V(B)線路阻抗之絕對值為 0.5 歐姆(C)線路壓 降約為 16 伏特(D)配電線路損耗功率約為 1.25KW。
複選題
80. 如下圖所示之三相低壓配電線路,A、B、C 負載電流均為 30 安培,下列敘述哪些正確?(A)依題意該配電 線路之功率因數無法計算(B)A 負載之端電壓為 160 伏特(C)B 負載之端電壓為 140 伏特(D)C 負載之端電壓為 1 90 伏特。
複選題
81. 在控制圖中註記無熔線開關的規格時,應註明(A)框架容量(AF)(B)跳脫容量(AT)(C)啟斷容量(I.C)(D)極數。
複選題
82. 某單相變壓器滿載時之銅損為 4KW、鐵損為 1KW,下列敘述哪些正確?(A)當 1/2 負載時,其鐵損為 250K W(B)當 1/4 負載時,其鐵損為 1KW(C)當 1/2 負載時,其總損失為 2KW(D)當 1/2 負載時,其總損失為 3KW。
複選題
83. 如下圖所示,單相二線交流電路,其傳輸線路的電壓降為(A)2I(Rsinθ+XLcosθ)(B)2I(Rcosθ+XLsinθ)(C)2I(R+j XL)(D)
。
複選題
84. 凡電力測試用類比儀表裝置於線路上時,下列哪些敘述正確?(A)必有電力消耗在儀表上(B)電流表之內阻很 小不會消耗電功率(C)電壓表應選用內阻較大者為宜(D)使用鉤表測量線路電流時,因其未與測試線路串接不 會消耗待測線路電力。
複選題
85. 如下圖所示,當 a、b 兩端之外加電壓為 190 伏特時,下列敘述哪些正確?(A)a、b 兩端間之電阻為 20(B)流 經 3 電阻之電流為 10 安培(C)I1之電流值為 5 安培(D)I2之電流值為 10 安培。
複選題
86. 現有市售三極無熔線開關,其接點結構為(A)具有三組主接點(B)沒有附加任何輔助同步 a、b 接點(C)部份廠牌 具有跳脫接點(D)沒有跳脫接點者不具有短路跳脫功能。
複選題
87. 選購電流切換開關(AS)時,應注意的主要規格為(A)用於何種電源(B)線路中配合的比流器數量(C)線路中主電 路的線徑(D)線路中過載電流的大小。
複選題
88. 如下圖所示,就 A、B 兩端被動元件間串聯與並聯的連接方式而言,下列敘述哪些正確?(A)R
1
與 R
4
是串聯 連接(B)R
1
與 R
3
是並聯連接(C)R
5
與 R
6
是並聯連接(D)R
5
與 R
6
並聯連接成一等效電阻後再與 R
4
作串聯連接。
複選題
89. 如下圖所示之電驛邏輯控制電路,以靜態方式(不通電)檢測電路時,下列敘述哪些正確?(A)量得 X1線圈兩 端點間之電阻為無限大,則該線圈斷線(B)量得 PL1兩端點間之電阻為零,則 PL1內部短路(C)量得 PL2兩端點 間之電阻為零,則 PL2內部短路(D)量得 X1線圈兩端點之電阻為零,則該線圈內部短路。
複選題
90. 在控制盤箱之面板上裝置按鈕開關、切換開關及指示燈時,依選定的市售器材開挖不同的孔徑,該孔徑之 直徑可能為(A)33.5mm(B)30mm(C)25mm(D)22mm。
複選題
91. 一部 440V,50KW,60HZ 三角形接法的三相六極感應電動機,滿載時的轉差率為 1.5%、功率因數為 0.82、效 率為 0.88,則(A)總電流 90.9A(B)相電流為 45.5A(C)視在功為 69.3KVA(D)滿載時之轉速為 1982 rpm。
複選題
92. 配電線路中,針對同一供電用變壓器組的接線方式而言,下列哪些敘述正確?(A)△形結線的絕緣耐壓較低 (B)Y 形結線的絕緣耐壓較高(C)當△形結線的變壓器組的一具變壓器故障時,仍可繼續安全供電(D)當 Y 形結 線的變壓器組的一具變壓器故障時,仍可繼續安全供電。
複選題
93. 在低壓盤箱中,可作為線路短路保護之器材為(A)積熱過載保護電驛(B)無熔線開關(C)積熱型斷路器(D)栓型保 險絲。
複選題
94. 施作端子之壓接操作時,下列敘述哪些正確?(A)主電路宜使用具有絕緣套環之 O 型端子(B)不宜使用不具扭 力控制之萬用鉗(C)部份單一端子可以壓接兩條相同線徑的導線(D)部份單一端子可以壓接兩條不同線徑的導 線。
複選題
95. 三組電力電容器採用 Y 接線時,下列敘述哪些正確?(A)其中性點應接地(B)電容器外殼不宜與中性點共同接 地(C)會產生高諧波電流干擾通訊系統(D)若電源為 3φ4W 式,中性線電流易引起接地電驛誤動作。
複選題
96. 可能造成電磁接觸器鐵心發出響聲之原因為(A)鐵心接觸面生銹(B)鐵心安裝不正(C)電壓不足(D)接點之絕緣不 良。
複選題
97. RLC 串聯電路中,若外加交流電壓值不變,增大電阻時,則(A)功率因數將增大(B)電容抗值增大(C)電感抗值 減小(D)通過該電路之電流值減小。
複選題
98. 3E 保護電驛(SE 電驛)可用於(A)單相感應電動機的欠相、過載及逆相保護(B)三相感應電動機的短路保護(C)三 相感應電動的逆相保護(D)三相感應電動機的過載保護。 36
複選題
99. 下列哪些為三相感應電動機 Y-△起動控制的主電路?(A)
(B)
(C)
(D)
。
複選題
100. 當近接開關(PROXIMITY SWITCH)作為可程式控制器的外部連接器材時,下列敘述哪些正確?(A)三線式 NP N 型近接開關可作為輸入(B)三線式 PNP 型近接開關可作為輸入(C)二線式 SCR 交流型近接開關不可作為輸入 (D)二線式永久磁鐵動作式近接開關可作為輸入。
複選題
101. 在供電情況下維護或修理單相三線 110/220V 控制電源設備時,下列敘述哪些正確?(A)首先需量測電壓源時 是否正確(B)若需拆離電源線先拆火線(C)若需拆離電源線先拆中性線(D)若需拆離電源線先將中性線接地。
複選題
102. 如下圖所示為市售二線式近接開關的接線參考圖,當應用於控制電路圖時,下列敘述哪些正確?(A)僅能應 用於直流電路(B)若 1、2 兩腳接於直流時沒有極性區別(C)該近接開關動作時 1、2 兩腳視同斷開(D)該近接開 關為 PNP 型。
複選題
103. 某可程式控制器輸入採用,如下圖所示之近接開關,下列敘述哪些正確?(A)該近接開關為 PNP 型(B)棕色出 線接於電源正極(C)黑色出線接入 PLC 輸入點(D)該近接開關不動作時,棕色線與黑色線間視同開路。
複選題
104. 如下圖所示為三相感應電動機正逆轉控制之主電路圖,下列敘述哪些正確?(A)MC1 及 MC2 應具有互鎖機 制(B)MC1 動作時電動機正轉(C)該線路電源為逆相序(D)MC1 動作時電動機端所接受的電源為逆相序。
複選題
105. 保養維護電動機控制盤箱時,若控制系統裝有逆相保護裝置,下列敘述哪些正確?(A)無需檢測電源相序(B) 檢測電源電壓值(C)靜態作盤箱清理(D)靜態作器具接點檢測。
複選題
106. 電力系統中使用電力電容器作功率改善時,其效益為(A)節省電費(B)減少電力損失(C)改善供電品質(D)增長用 電設備的使用壽命。
複選題
107. 有關電壓切換開關(VS)與電流切換開關(AS),下列敘述哪些正確?(A)VS 與 AS 可互換使用(B)VS 切換時內部 接點不可短路(C)AS 切換時內部接點不可開路(D)VS 與 AS 接點展開圖不同。
申論題 (0)
相關試卷
114年 - 01300 工業配線 乙級 工作項目 05:檢查及故障排除檢修 51-107(2025/10/09 更新)#132030
114年 · #132030
114年 - 01300 工業配線 乙級 工作項目 05:檢查及故障排除檢修 1-50(2025/10/09 更新)#132029
114年 · #132029
114年 - 01300 工業配線 乙級 工作項目 03:可程式控制器(PLC)之應用 51-120(2025/10/09 更新)#132025
114年 · #132025
114年 - 01300 工業配線 乙級 工作項目 03:可程式控制器(PLC)之應用 1-50(2025/10/09 更新)#132024
114年 · #132024
114年 - 01300 工業配線 乙級 工作項目 02:低壓配電盤及控制盤 101-150(2025/10/09 更新)#132023
114年 · #132023
114年 - 01300 工業配線 乙級 工作項目 02:低壓配電盤及控制盤 51-100(2025/10/09 更新)#132022
114年 · #132022
114年 - 01300 工業配線 乙級 工作項目 02:低壓配電盤及控制盤 1-50(2025/10/09 更新)#132021
114年 · #132021
114年 - 01300 工業配線 乙級 工作項目 01:識圖與繪圖 51-93(2025/10/09 更新)#132020
114年 · #132020
114年 - 01300 工業配線 乙級 工作項目 01:識圖與繪圖 1-50(2025/10/09 更新)#132019
114年 · #132019
113年 - 113-3 全國技術士技能檢定學科_乙級:01300工業配線#123626
113年 · #123626