所屬科目:技檢◆工業配線-乙級
1.數位電路符號中,左圖表示(A)OR閘(B)NOR閘(C)NOT閘(D)AND閘。
2.依CNS標準,MWG級,中壓配電盤所使用之斷路器須為(A)Z級(B)X級(C)W級(D)Y級。
3.引起電燈閃爍較大之負載機器為(A)閃絡電驛(B)電弧爐(C)電熱器(D)電動機。
4.第三種地線工程,電路對地電壓150V以下者,該項接地電阻應保持在(A)100Ω以下(B)10Ω以下(C)5Ω以下(D)50Ω以下。
5.如下圖所示為氣壓回路,所使用之閥為(A)流量控制閥(B)程式閥(C)釋壓閥(D)調壓閥。
6.分相式電動機其運轉繞組與起動繞阻間之理想相角為(A)180(B)30(C)120(D)90電工度。
7.正逆轉用電磁接觸器發生同時接觸故障,其原因(A)上述三種原因全有可能發生(B)電磁接觸器之主接點熔解而黏住(C)連鎖裝置失效或沒有安裝(D)切換時間太快。
8.如下圖所示為(A)惠斯登電橋(B)半波整流器(C)雙電橋(D)橋式整流器。
9.220V/24V之變壓器,額定容量為500VA,若其一次側通以110V之直流電,則二次側可獲得之電壓為(A)12V(B)24V(C)2.25V(D)0。
10.如下圖所示,M6接點之閉合時間為(A)0.2秒(B)1秒(C)一個掃描時間(D)0.1秒。
11.需要即時處理,而無法允許程式掃瞄等待時間的操作宜使用(A)呼叫副程式(B)中斷指令(C)流程指令(D)跳躍指令。
12.小勢力過電流電力(LCO)一般作為過電流保護及下列何種保護?(A)過壓(B)欠相(C)逆相(D)接地。
13.第三種地線工程中接地導線大小應視情形決定,CT最小應採用(A)3.5mm2PVC導線(B)8mm2PVC導線(C)2mm2PVC導線(D)5.5mm2PVC導線。
14.如下圖所示,為按鈕開關控制指示燈電路,操作兩個按鈕開關則指示燈的結果為(A)PB1放開、PB2放開指示燈亮(B)PB1押下、PB2押下指示燈熄(C)PB1押下、PB2放開,指示燈熄(D)PB1放開、PB2押下,指示燈亮。
15.分別使用兩個標示為10KΩ/V與20KΩ/V之三用電錶,測量電路之電壓值時(A)20KΩ/V者不可用來測量電壓值(B)20KΩ/V者較為精確(C)10KΩ/V者不可用來測量電壓值(D)10KΩ/V者較為精確。
16.下列何項為變壓器必須考慮極性的時機?(A)單相變壓器三相結線時(B)單相變壓器作屋內使用時(C)單相變壓器做降壓使用時(D)單相變壓器作屋外使用時。
17.瓦特計倒轉時(A)PT回路隨便兩條線對調(B)CT及PT之相序、極性檢查後正確改接(C)瓦特計不良應更換(D)CT回路隨便兩條線對調。
18.差動電驛之符號為(A)(B)(C)(D)。
19.功率因數表測得電動機空載時功因在0.3以下,滿載時約為功因0.8左右,功因之差異原因為(A)電動機已老化現象應予更新(B)線路未加電容器致空載時功因低(C)電動機空載時之電流大部份為激磁電流故功因低(D)電動機絕緣不良所致。
20.如下圖所示,是為氣壓回路所使用之
(A)流量控制閥(B)調壓閥(C)程式閥(D)釋壓閥。
21.如下圖所示PB3之按鈕開關作用在
(A)保持(B)啟動(C)停止(D)連鎖。
22.3E電驛可保護馬達回路之(A)過載、逆相、欠相(B)過載、短路、欠相(C)過載、欠相、接地(D)接地、過載、短路。
23.為使電纜散熱良好,埋設電纜時,其周圍需填(A)石塊(B)水泥(C)土壤(D)細沙。
24.三相電路,若線電壓6KV負載為300KW,而功率因數以80%計,則其線電流約為(A)20A(B)36A(C)30A(D)24A。
25.如下圖所示,氣壓回路中所使用之器具為
(A)加滑油器(B)乾燥器(C)積水器(D)濾清器。
26.匯流排之排列R.S.T.N之順序,面對盤之正面(A)由上而下,由右而左,由前而後(B)可任意排列(C)由上而下,由左而右,由前而後(D)由下而上,由右而左,由後而前。
27.變壓器浸在油中之目的,在於(A)為絕緣及冷卻之目的(B)防止噪音(C)防止潮濕(D)提高效率。
28.如下圖所示,在PLC電路中,會產生
(A)三角波(B)直線波(C)方波(D)鋸齒波。
29.如下圖所示,RLC串聯如(a)圖時有10A電流,若並聯如(b)圖而接於同一電源,則電流I為(A)0A(B)10A(C)30A(D)20A。
30.高壓受電盤,如裝有LCO、CO、UV、OV等保護電驛,如電源故障而使電壓降低至停電時,會動作之電驛為(A)OV(B)UV(C)CO(D)LCO。
31.加裝電容器改善功率因數時,可改善下列何者之功因?(A)安裝點之負載側(B)安裝點附近(C)安裝點之電源側及負載側(D)安裝點之電源側。
32.如左圖所示之符號在儀表上表示(A)可動線圈型(B)可動線圈比率計型(C)靜電型(D)感應型。
33.比流器在線路上暫不接於負擔時應(A)短路或開路均可(B)短路(C)開路(D)接地。
34.高壓電纜終端接地線應使用PVC絕緣線,其線徑不得小於(A)22mm2(B)14mm2(C)38mm2(D)8mm2。
35.如左圖所示之符號,是表示(A)電磁接觸器(B)串聯電磁性跳脫之開關(C)表示串聯積熱電驛之開關(D)串聯保險絲之開關。
36.三相三線22.8KV接地系統使用電纜,其100%絕緣基準之維護試驗採用直流電壓為(A)55KV(B)80KV(C)60KV(D)45KV。
37.可程式控制器之計數器設定值可設定四位數,則兩只計數器組合之最大設定值可為(A)八位數(B)六位數(C)五位數(D)七位數。
38.電路裝有並聯電力電容器,此時電路功率因數cosθ=1.0,若將電容量增加,則(A)功率因數增大(B)功率因數大於1.0(C)功率因數減小(D)功率因數不變。
39.直流之電流表欲測大電流時,可用(A)整流器(B)分流器(C)比壓器(D)比流器配合電流表使用。
40.PLC電路中,兩只計數器之設定值各為10次及20次,請問其最大計數範圍為(A)20次(B)30次(C)10次(D)200次。
41.下列何者不屬於PLC的類比量控制?(A)液位(B)壓力(C)指示燈亮或滅(D)溫度。
42.600V以上電容器,切斷電源後最少應等待多少分鐘後始可觸碰?(A)1分鐘(B)5分鐘(C)10分鐘(D)3分鐘。
43.如下圖所示之電橋,其保持平衡(即G無電流流通)之條件為
(A)(2)R1+R3=R2+R4(B)R1/R2=R4/R3(C)R1R4=R2R3(D)R1R2=R3R4。
44.下列何種記憶體於停電時,無法保持可程式控制器之指令及資料?(A)ROM(B)EPROM(C)RAM(D)EEPROM。
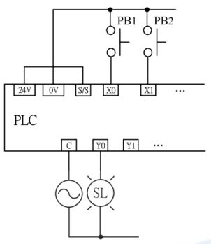
45.如下圖所示,測試點1~2有220V電壓,GL亮,但按PB1時F不動作其可能原因為
(A)3,5點間有斷路(B)3,5,6點間有斷路(C)3,4點間有斷路(D)4,6點間有斷路。
46.使用兩功率計法測定平衡三相負載之功率時,若其中一功率計之讀數為零,則該三相負載之功率因數為(A)0.866(B)0(C)1(D)0.5。
47.電動機在兩處以上控制時其ON、OFF之按鈕開關接法為(A)ON用串聯,OFF用並聯(B)ON用並聯,OFF用串聯(C)全部串聯(D)全部並聯。
48.如下圖所示,下列何者為正確的PLC迴路?(A)(B)(C)(D)。
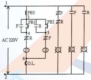
49.如下圖所示當F動作後測試端子應有220V者為(A)3-4(B)2-6(C)1-4(D)4-6。
50.額定電壓600V以上之電容器,於線路開放後,其殘餘電荷應在5分鐘內降至(A)30V(B)50V(C)20V(D)40V。
51.如下圖所示,兩個按鈕開關PB1、PB2控制指示燈SL亮熄,「押下」表示按鈕開關押下,「放開」表示按鈕開關放開,則(A)PB1押下、PB2押下時,SL亮(B)PB1放開、PB2放開時,SL熄(C)PB1押下、PB2放開時,SL亮(D)PB1放開、PB2押下時,SL熄。
52.高壓電纜在人孔內之彎曲補償為電纜直徑之(A)8倍(B)10倍(C)12倍(D)14倍。
53.22KV線路直埋電纜之最小埋設深度為(A)760mm(B)960mm(C)460mm(D)160mm。
54.正反器元件符號中所標註的CLK端為(A)觸發訊號端(B)訊號輸入端(C)歸零訊號端(D)訊號輸出端。
55.如左圖所示,下列何者為Y的輸出?(A)A(B)(C)0(D)1。
56.儀表面板上附有符號表示(A)整流型(B)電流力計型(C)靜電型(D)可動線圈型。
57.在低壓配電箱中裸露之異相間隔,若電壓為600V,其相間距離不得小於(A)50mm(B)150mm(C)200mm(D)100mm。
58.使用直流電橋所能測定者為(A)電阻(B)功率因數(C)電功率(D)阻抗。
59.逆流電驛之符號為(A)(B)(C)(D)。
60.比壓器(PT)與比流器(CT)在使用上最大的區別為(A)CT二次側須使用保險絲(B)PT二次側不可開路、CT二次側不可短路(C)PT二次側不可短路、CT二次側不可開路(D)PT二次側不能使用保險絲。
61.下列哪些為三相感應電動機Y-△起動控制的主電路?(A)(B)(C)(D)。
62.下列敘述哪些正確?(A)使用鑽床時,調整鑽台高度使鑽頭與材料之距離約40~50mm(B)以手電鑽鑽孔,當接近完成時進刀速度應加快(C)在配電盤箱上鑽孔定位時應使用中心沖(D)欲攻M4之螺牙,其攻牙前所鑽之孔徑應為3.0~3.4mm。
63.下列哪些是正確的氣壓符號?(A)流量計(B)流量計(C)壓力計(D)壓力計。
64.凡電力測試用類比儀表裝置於線路上時,下列哪些敘述正確?(A)電壓表應選用內阻較大者為宜(B)必有電力消耗在儀表上(C)電流表之內阻很小不會消耗電功率(D)使用鉤表測量線路電流時,因其未與測試線路串接不會消耗待測線路電力。
65.三相四線制系統裝設3具CT,送電後加少量負載,此時LCO動作經檢查RST及零相電流均正常,其誤動作原因下列敘述哪些正確?(A)LCO誤接於RST相中任一相CT之二次側(B)CT三具極性均錯接(C)CT一具極性接錯(D)LCO特性不良或故障。
66.在PLC故障處理中,若輸入指示燈呈現不規則的ON/OFF現象其可能原因(A)電磁輻射引起的誤動作(B)端子螺絲鬆動或端子板聯接器接觸不良(C)未加外部輸入電源(D)外部輸入電壓低。
67.如下圖所示,符號為
(A)複激式直流電動機(B)長並聯複激式直流電動機(C)短並聯複激式直流電動機(D)非複激式直流電動機。
68.下列哪些為正逆轉電磁接觸器,發生主接點同時導通之原因?(A)切換時間太快(B)線圈電壓錯誤(C)主接點熔解而粘住(D)沒有安裝連鎖裝置。
69.使用電力熔絲(PF)作短路保護時,下列敘述哪些錯誤?(A)熔斷後須更換新的熔絲,才能繼續使用(B)當熔絲熔斷故障排除後,線路不能自動復閉(C)無法隔離電源(D)不可在屋外使用。
70.如下圖所示為PLC的輸入/輸出點與外部元件的接線圖,輸入部份:X0接PB1按鈕開關a接點,X1接PB2按鈕開關a接點,輸出部份:Y0接指示燈SL。當押下PB2時,X1ON,且指示燈SL亮,下列選項中哪些符合上述要求
(A)(B)(C)(D)。
71.PLC圖形監控技術大致可分為那幾種:(A)實體指示燈與開關組成操作盤(B)PC/IPC套裝式人機界面圖控軟體(PC/IPC<->PLC)(C)通用型的人機界面(HMI<->PLC)(D)PC/IPC自型發展人機界面圖控軟體(PC/IPC<->PLC)。
72.可程式控制器PLC與個人電腦PC的主要差異,下列敘述哪些正確:(A)PLC維護比PC容易(B)PLC編程比PC簡單易學(C)PLC設計調整試驗週期短(D)PLC工作環境要求比PC低,PLC抗干擾能力強。
73.有關三相感應電動機,下列敘述哪些正確?(A)定子裝置互隔120°電機角的三相繞組,當接上相位亦相差120°電機角的三相電源時,即可產生三相旋轉磁場(B)若旋轉磁場強度H為定值,則三相繞組於空氣隙中所建立之合成磁動勢最大值為2H(C)欲改變轉子的轉向,只需任意對調三條電源線的其中兩條即可(D)定子旋轉磁場的每分鐘轉速Ns,係感應電動機定子繞組所成的極數P成正比,與電源的頻率f成反比。
74.依習慣指示燈顏色在使用上下列哪些正確?(A)黃色(YL)表示警告、故障(B)綠色(GL)表示停止、安全(C)紅色(RL)表示運轉、注意(D)白色(WL)表示停止。
75.一部440V,50KW,60HZ三角形接法的三相六極感應電動機,滿載時的轉差率為1.5%、功率因數為0.82、效率為0.88,則(A)滿載時之轉速為1982rpm(B)總電流90.9A(C)相電流為45.5A(D)視在功為69.3KVA。
76.檢查11.4KV配電盤內之配線時,應特別注意接地線的線徑及顏色,下列敘述哪些錯誤?(A)紅色14mm2(B)白色38mm2(C)綠色14mm2(D)綠色8mm2。
77.下列符號哪些為正確?(A)功率因數計(B)差動電驛(C)差動電驛(D)功率因數計。
78.某可程式控制器輸入採用,如下圖所示之近接開關,下列敘述哪些正確?
(A)棕色出線接於電源正極(B)該近接開關不動作時,棕色線與黑色線間視同開路(C)該近接開關為PNP型(D)黑色出線接入PLC輸入點。
79.符合下圖所示之真值表,為下列哪些邏輯閘?(A)(B)(C)(D)。
80.3E電驛可保護電動機電路,其保護內容下列敘述哪些錯誤?(A)過載、欠相、逆相(B)欠相、低頻、高頻(C)欠相、短路、逆相(D)短路、過載、低頻。