所屬科目:技檢◆工業配線-乙級
1.如左圖所示是表示何種閘?(A)NOT(B)NOR(C)XOR(D)NAND。
2.變壓器二次側接地的目的為(A)防止渦流損失(B)防止感電事故(C)提高導磁係數(D)提高導磁率。
3.如下圖所示,電阻R之主要目的為
(A)增加直流電磁線圈吸力(B)增加直流電磁線圈之始動電流(C)動作後,使直流電磁線圈電流降低(D)使動作後能自保。
4.與零相比流器(ZCT)組合使用之器具為(A)靜電型檢漏器(B)差動電驛(C)過電壓電驛(D)接地電驛。
5.如下圖所示當F動作後測試端子應有220V者為(A)3-4(B)2-6(C)4-6(D)1-4。
6.如下圖所示,Y之邏輯式為(A)A+B(B)(C)A‧B(D)。
7.在三點式按鈕開關中FWD之標示代表(A)過載(B)逆向(C)停止(D)前進。
8.如下圖所示,電磁電驛電路之邏輯電路符號為(A)(B)(C)(D)。
9.300MCM之全鋁線之截面積約為(A)150mm2(B)200mm2(C)100mm2(D)300mm2。
10.供電電壓比額定電壓降低5%時,三相感應電動機之最大轉矩約降低多少(%)?(A)20(B)15(C)10(D)5。
11.下列何項為變壓器必須考慮極性的時機?(A)單相變壓器作屋外使用時(B)單相變壓器三相結線時(C)單相變壓器作屋內使用時(D)單相變壓器做降壓使用時。
12.在保持電驛(KeepRelay)之CC線圈代表(A)選擇開關(B)投入線圈(C)跳脫線圈(D)控制線圈。
13.變壓器浸在油中之目的,在於(A)為絕緣及冷卻之目的(B)提高效率(C)防止噪音(D)防止潮濕。
14.如左圖所示,下列何者為Y的輸出?(A)1(B)0(C)(D)A。
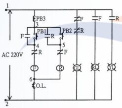
15.如下圖所示,是表示
(A)自動復歸"a"接點(B)自動復歸"b"接點(C)殘留"b"接點(D)殘留"a"接點。
16.如下圖所示,兩個按鈕開關PB1、PB2控制指示燈SL亮熄,「押下」表示按鈕開關押下,「放開」表示按鈕開關放開,則(A)PB1押下、PB2放開時,SL亮(B)PB1放開、PB2押下時,SL熄(C)PB1押下、PB2押下時,SL亮(D)PB1放開、PB2放開時,SL熄。
17.地下高電壓電纜埋設深度不得少於多少公分?(A)100(B)60(C)80(D)40。
18.一電動機(視作RL串聯電路)若並聯一只可變電容C,則C自零逐漸加大時,全電路之功率因數變化為(A)逐漸提高(B)不變化(C)先提高後再降低(D)逐漸降低。
19.比壓器其(A)一次側電壓與二次側電壓成定比(B)二次側有分接頭(C)一、二次側均有分接頭(D)一次側有分接頭。
20.改善水銀燈功率因數用電容器應如何連結,圖中:L為水銀燈,B為安定器,C為電容器。(A)(B)(C)(D)。
21.直流之電流表欲測大電流時,可用(A)比壓器(B)比流器(C)分流器(D)整流器配合電流表使用。
22.高壓熔絲鏈開關之簡稱為(A)PCS(B)HPF(C)PS(D)PF。
23.如下圖所示,兩個按鈕開關PB1、PB2控制指示燈SL,「押下」表示按鈕開關押下,「放開」表示按鈕開關放開,則(A)PB1放開、PB2放開時,SL亮(B)PB1押下、PB2押下時,SL亮(C)PB1押下、PB2放開時,SL熄(D)PB1放開、PB2押下時,SL熄。
24.斷路器主接觸子與輔助接觸子之操作順序為(A)啟斷時主接觸子先啟開,投入時輔助接觸子先投入(B)啟斷時主接觸子先啟開,投入時主接觸子先投入(C)啟斷時輔助接觸子先啟開,投入時主接觸子先投入(D)啟斷時主接觸子後啟開,投入時主接觸子先投入。
25.如下圖所示,若電阻R由30Ω增加時,電路之功率因數變化為(A)增大(B)先減小後再增大(C)先增大後減小(D)減小。
26.使用兩個單相變壓器連接成V連接,以供應額定輸出為20KW之三相感應電動機,此時最適當之一個變壓器容量(KVA)為(A)20(B)15(C)10(D)30。
27.有一單相3300/220V之變壓器,接頭板(tap)置於3300之位置,現一次側加壓,二次側只有190V,欲提高至220V,接頭板應該改接在(A)3000位置(B)3450位置(C)2850位置(D)3150位置。
28.如下圖所示為(A)橋式整流器(B)雙電橋(C)半波整流器(D)惠斯登電橋。
29.比流器是低導磁鐵心之一種變壓器,因此二次側不可(A)開路(B)接電流表(C)接電容器(D)短路。
30.電磁接觸器之容量大小一般係指(A)主接點容量(B)線圈頻率(C)補助接點(D)線圈電壓。
31.變壓器之鐵損與負載(A)平方成正比(B)無關(C)成反比(D)成正比。
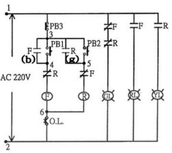
32.如下圖所示(b),(g)之接點作用在
(A)連鎖(B)保持(C)啟動(D)停止。
33.如下圖所示為氣壓方向閥符號,其作動方式為(A)換檔式(B)腳踏式(C)掀扭式(D)手柄式。
34.感應電動機運轉時之轉速,普通較其同步轉速為(A)快(B)相同(C)慢(D)大1.5倍。
35.如左圖所示,氣壓回路中所使用之閥為(A)釋壓閥(B)流量閥(C)切斷閥(D)調壓閥。
36.CT二次線圈短路時,則一次電流(A)不變(B)先增加待飽和後減少(C)減少(D)增加。
37.斷路器(CB)主要功能為啟斷(A)激磁電流(B)過載電壓(C)額定電流(D)短路電流。
38.下列何者為NAND閘之真值表?(A)(B)(C)(D)。
39.電氣圖中「VS」表示(A)電壓表切換開關(B)自動開關(C)單切開關(D)電流表切換開關。
40.感應電動機之轉距與(A)電壓成正比(B)電壓平方成正比(C)電壓平方成反比(D)電壓成反比。
41.如左圖所示,下列何者為Y的輸出?(A)0(B)1(C)(D)A。
42.依據JEM標準自動控制裝置中,數字代號為「27」,是表示(A)不足電壓電驛(B)欠相電驛(C)過電流電驛(D)過電壓電驛。
43.將Y-△啟動器使用於三相感應電動機之目的為(A)於啟動之際有大電流(B)減少啟動電流(C)使啟動轉矩增大(D)縮短啟動時間。
44.三相繞線式感應電動機之起動裝置,下列何者較為適當?(A)二次電阻起動器(B)起動變壓器(C)Y-Δ起動器(D)起動補償器。
45.如下圖所示排放空氣管路的接口為
(A)A,B(B)Z(C)P(D)R。
46.如下圖所示氣壓符號為(A)7孔兩位閥(B)4孔兩位閥(C)5孔兩位閥(D)3孔兩位閥。
47.真空斷路器(VCB)其附屬電容跳脫裝置作用在(A)短路故障時VCB可TRIP(B)限制電流(C)防止突波(D)停電時VCB可ON。
48.交連PE電纜周溫適用範圍為攝氏(A)-10℃~55℃(B)0℃~55℃(C)-5℃~40℃(D)0℃~25℃。
49.如下圖所示之IEC國際標準符號為(A)有機械連鎖之常閉接點(B)能限時動作的常閉接點(C)壓力開關的常閉接點(D)熱動過載開關的常閉接點。
50.電動機保護器之啟斷容量應在電動機全載電流之多少倍以上?(A)5倍(B)6倍(C)4倍(D)3.5倍。