所屬科目:技檢◆工業配線-乙級
10. 如下圖所示,若電阻 R 由 30Ω 增加時,電路之功率因數變化為(A)增大(B)減小(C)先減小後再增大 (D)先增大後減小。
11. 如下圖符號代表(A)單極雙投開關(B)雙極單投開關(C)雙極雙投開關(D)單極單投開關。
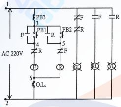
22. 如下圖所示當 F 動作後測試端子應有 220V 者為(A)3-4(B)1-4(C)4-6(D)2-6。
25. 如下圖所示,當輸入端 X2ON40 秒,則輸出 Y0(A)ON(B)OFF(C)不定(D)閃爍。
29. 如左圖所示,氣壓回路中所使用之閥為(A)釋壓閥(B)切斷閥(C)調壓閥(D)流量閥。
32. 如下圖所示,為按鈕開關控制指示燈電路,操作兩個按鈕開關則指示燈的結果為(A)PB1 押下、P B2 押下,指示燈熄(B)PB1 放開、PB2 放開,指示燈亮(C)PB1 押下、PB2 放開,指示燈熄(D)PB1 放開、PB2 押下,指示燈亮。
34. 如左圖所示,相當於下列何種閘?(A)AND(B)OR(C)NOR(D)NAND。
38. 如下圖所示,是表示(A)殘留''a''接點(B)自動復歸''a''接點(C)自動復歸''b''接點(D)殘留''b''接點。
39. 如下圖所示,在 PLC 電路中,會產生(A)三角波(B)直線波(C)鋸齒波(D)方波。
44. 儀表面板上附有符號,是表示(A)整流型(B)可動鐵片型(C)靜電型(D)可動線圈型。
46. 如下圖所示 PLC 電路,若資料暫存器 C 之內容為#0100,當 X4 閉合 10 秒後打開,則資料暫存 器 C 之內容為(A)#3900(B)#0100(C)不定(D)#4100。
49. 如下圖所示氣壓符號為(A)5 孔兩位閥(B)3 孔兩位閥(C)4 孔兩位閥(D)7 孔兩位閥。
51. 如下圖,你知道這是什麼標章嗎?(A)能源效率標示(B)環保標章(C)省水標章(D)奈米標章。
53. 如下圖所示之 IEC 國際標準符號為(A)能限時動作的常閉接點(B)熱動過載開關的常閉接點(C)有機 械連鎖之常閉接點(D)壓力開關的常閉接點。
56. 下列何者為 NAND 閘之真值表?(A) (B) (C) (D) 。
58. 電動機轉差率之公式為(A) (B) (C) (D) 。
62. 下列圖中哪些為正反器(flip-flop)之符號?(A) (B) (C) (D) 。
66. 如下圖所示之定時器(Timer)動作時序圖中,其接點為下列哪些型式?(A)接點 1 為瞬時 a 接點(B) 接點 1 為瞬時 b 接點(C)接點 3 為延時 b 接點(D)接點 2 為延時 a 接點。
70. 在電動機啟動電路中,當作開關控制電動機運轉的固態元件為(A) (B) (C) (D) 。
74. 下列哪些圖示為電容器的電路符號?(A) (B) (C) (D) 。
75. 如下圖所示為三相感應電動機正逆轉控制之主電路圖,下列敘述哪些正確?(A)MC1 動作時電動 機正轉(B)MC1 及 MC2 應具有互鎖機制(C)該線路電源為逆相序(D)MC1 動作時電動機端所接受的 電源為逆相序。
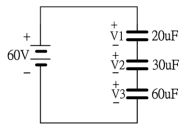
77. 如下圖所示,試問下列哪些正確?(A)60μF 的充電電壓 V 3為 10 伏特(B)總電荷量 為 1200μC (C)20μF 的充電電壓 V 1為 30 伏特(D)總電容量 為 20μF。