所屬科目:教甄◆家庭教育(家政科)
10. 參考下圖(圖一)國家發展委員會在2020年8月提出的「中華民國人口推估(2020 至2070年)」,下列關於臺灣「高齡化」的敘述,何者錯誤? (A)國際上將65歲以上人口占總人口比率達到7%、14%及20%,分別稱為高齡化社 會、高齡社會及超高齡社會 (B)我國已於1993年成為高齡化社會,2018年轉為高齡社會,推估將於2025年邁入 超高齡社會 (C)老年人口年齡結構快速高齡化,2070年超高齡(85歲以上)人口將占老年人口 的27.4% (D)2050年老年人口將達到最高峰,超高齡(85歲以上)人口占老年人口的比例也 將達到最高峰。
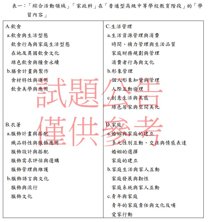
4. 下表(表一)為「十二年國民基本教育課程綱要」「國民中小學暨普通型高級中等學 校」「綜合活動領域」「家政科」在「普通型高級中等學校教育階段」的「學習內 容」。作為一位臺北市「普通型高級中等學校教育階段」的家政教師,請描述臺北 市就學學生的生活經驗(5分),說明統整表一「學習內容」之後,會設計哪些大單 元的教學單元,並說明其設計的理由(10分)?