阿摩線上測驗
登入
首頁
>
技檢◆工業配線-乙級
> 111年 - 111-3 全國技術士技能檢定學科_乙級:01300工業配線#123519
111年 - 111-3 全國技術士技能檢定學科_乙級:01300工業配線#123519
科目:
技檢◆工業配線-乙級 |
年份:
111年 |
選擇題數:
80 |
申論題數:
0
試卷資訊
所屬科目:
技檢◆工業配線-乙級
選擇題 (80)
1. ACB 是(A)油斷路器(B)分激發電機(C)空氣斷路器(D)交流斷路器。
2. 安裝熔絲鏈開關時,宜使熔絲筒與水平線(A)成 90 度(B)成任何斜度均可(C)成 60 度(D)成平行。
3. 電纜頭之代表符號為(A)HC(B)CH(C)TC(D)CC。
4. 如下圖所示之邏輯式為
(A)
(B)A+B=B+A(C)AB=1(D)A ‧B=B‧A。
5. PVC 電線之安全電流,係以導線最高運轉溫度不超過 60℃及周圍溫度(A)35℃(B)40℃(C)20℃(D)25 ℃ 為計算基準者。
6. 下列何種患者不宜從事高溫作業?(A)重聽(B)心臟病(C)遠視(D)近視。
7. Y-△「啟動」電路中,當電動機反轉時,若要改為正轉在電動機引出線端子上更換最少應更換(A)1 條(B)2 條(C)4 條(D)3 條。
8. 作為氣壓止回閥之符號為(A)
(B)
(C)
(D)
。
9. 計算短路電流時,短路電流視下列何者而定?(A)電路阻抗(B)設備耐壓(C)對地電容(D)環境。
10. 下列何者對飲用瓶裝水之形容是正確的:A.飲用後之寶特瓶容器為地球增加了一個廢棄物;B. 運送瓶裝水時卡車會排放空氣污染物;C.瓶裝水一定比經煮沸之自來水安全衛生?(A)AB(B)ABC (C)BC(D)AC。
11. 如下圖所示,兩個按鈕開關 PB1、PB2 控制指示燈 SL,「押下」表示按鈕開關押下,「放開」 表示按鈕開關放開,則
(A)PB1 押下、PB2 放開時,SL 熄(B)PB1 放開、PB2 放開時,SL 熄(C)PB1 放開、PB2 押下時,SL 亮(D)PB1 押下、PB2 押下時,SL 亮。
12. 如下圖所示為氣壓方向閥符號,其作動方式為
(A)換檔式(B)腳踏式(C)手柄式(D)掀扭式。
13. 石綿最可能引起下列何種疾病?(A)白指症(B)巴金森氏症(C)間皮細胞瘤(D)心臟病。
14. 用電設備的線路保護用電力熔絲(保險絲)經常燒斷,造成停電的不便,下列何者不是正確的作 法?(A)減少線路連接的電氣設備,降低用電量(B)重新設計線路,改較粗的導線或用兩迴路並聯 (C)提高用電設備的功率因數(D)換大一級或大兩級規格的保險絲或斷路器就不會燒斷了。
15.
如左圖所示,下列何者為 Y 的輸出?(A)A(B)1(C)
(D)0。
16. 在額定電壓時,電力電流通過避雷器之閥元件時,其電阻(A)很大(B)不變(C)很小(D)微變。
17. MCCB AF 與 AT 之關係為(A)A F<A T(B)A F>AT(C)AF≦AT(D)A F≧A T。
18. 感應電動機之起動以下列何種起動方法所產生之起動電流為最大?(A)補償器法起動(B)Y-△起動 (C)電抗起動(D)全壓起動。
19. 在真空中啟斷或關閉電流時,主接點(接觸子)之耗損,比在空氣中之接點耗損(A)小(B)無法比較(C) 大(D)相同。
20. 高壓電容器附加放電電阻,在線路開啟後迅速降低殘餘電荷,其規定為(A)10 分鐘降至 50V 以下 (B)3 分鐘內降至 30V 以下(C)5 分鐘內降至 50V 以下(D)5 分鐘內降至 30V 以下。
21. 安全門或緊急出口平時應維持何狀態?(A)與一般進出門相同,視各樓層規定可開可關(B)門應關 上但不可上鎖(C)保持開門狀態以保持逃生路徑暢通(D)門可上鎖但不可封死。
22. 使用專用 CRT 程式書寫器來輸入程式,其缺點為(A)書寫不易(B)太貴(C)監控不易(D)故障較多。
23. 設施接地工程,若使用二個以上之接地電極時,其兩極之間最小距離不得低於(A)2.5m(B)2m(C)1.5 m(D)1.8m。
24. 為了取得良好的水資源,通常在河川的哪一段興建水庫?(A)下游出口(B)上游(C)下游(D)中游。
25. 變壓器之電壓調整率為(A)無載電壓與滿載電壓之差與無載電壓之比(B)無載電壓與滿載電壓之比 (C)無載電壓與滿載電壓之差與滿載電壓之比(D)無載電壓與磁飽和電壓之比。
26. 三台單相變壓器結成△-△結線,如其中一只變壓器燒毀,而改用 V-V 結線,則其滿載輸出容 量為原三台合計容量之(A)86.6%(B)57.7%(C)66%(D)70.7%。
27. 交流電動機在輕負載時的功率因數比滿載時(A)無法比較(B)一樣(C)高(D)低。
28. 採用Y-△啟動器啟動時,其啟動電流為全壓啟動之(A)1 /5(B)1/4(C)1 /6(D)1/3。
29. 電動機轉差率之公式為(A)
(B)
(C)
(D)
。
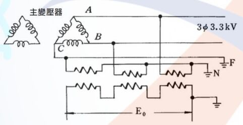
30. 如下圖所示 ψ3.3KV/110V PT 三只為 Y-
接線,N 點斷線情況下 F 點發生接地故障時(完全接地)E
0
之電壓為
(A)190V(B)110V(C)0V(D)63.5V。
31. 電容器之串聯電抗器主要目的是(A)減少電流(B)壓制投入時之突入電流(C)減少啟斷電流(D)增加絕 緣。
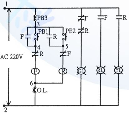
32. 如下圖所示,測試點 1~2 有 220V 電壓,G L 亮,但按 PB1 時 F 不動作其可能原因為
(A)3,5 點間 有斷路(B)4,6 點間有斷路(C)3,4 點間有斷路(D)3,5,6 點間有斷路。
33. 為防止高壓電氣設備所造成的危險,通常在三相四線制多重接地系統之高壓部份機器之外箱加以適當接地,此種接地稱為(A)第三種接地(B)第一種接地(C)第二種接地(D)特種接地。
34. 「垃圾強制分類」的主要目的為:A.減少垃圾清運量 B.回收有用資源 C.回收廚餘予以再利用 D. 變賣賺錢?(A)ABC(B)BCD(C)ACD (D)ABCD。
35. 下列何者可做為電氣線路過電流保護之用?(A)電阻器(B)變壓器(C)熔絲斷路器(D)避雷器。
36. 真空斷路器(VCB)其附屬電容跳脫裝置作用在(A)限制電流(B)停電時 VCB 可 ON(C)短路故障時 V C B 可 TRIP(D)防止突波。
37. 解決台灣水荒(缺水)問題的無效對策是(A)全面節約用水(B)興建水庫、蓄洪(豐)濟枯(C)水資源重複 利用,海水淡化…等(D)積極推動全民體育運動。
38. 三相電動機定子繞組有 6 組,共 12 個引出線,每組定子繞組額定電壓相同,則此電動機繞組接 法有(A)3 種(B)4 種(C)2 種(D)1 種。
39. 地下高電壓電纜埋設深度不得少於多少公分?(A)60(B)80(C)40(D)100。
40. 有關建築之外殼節能設計,下列敘述何者有誤?(A)做好屋頂隔熱設施(B)宜採用全面玻璃造型設 計,以利自然採光(C)開窗區域設置遮陽設備(D)大開窗面避免設置於東西日曬方位。
41. 變壓器之激磁電流為下列哪兩種電流之向量和?(A)滿載電流與磁化電流(B)滿載電流與鐵損電流 (C)滿載電流與磁滯電流(D)鐵損電流與磁化電流。
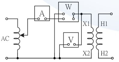
42. 儀表面板上附有
符號,是表示(A)靜電型(B)可動鐵片型(C)整流型(D)可動線圈型。
43. 公司的車子,假日又沒人使用,你是鑰匙保管者,請問假日可以開出去嗎?(A)可以,反正假日 不影響公務(B)不可以,因為是公司的,並非私人擁有(C)可以,只要付費加油即可(D)不可以,應 該是讓公司想要使用的員工,輪流使用才可。
44. 比流器在線路上暫不接於負擔時應(A)短路(B)短路或開路均可(C)開路(D)接地。
45. 斷路器主接觸子與輔助接觸子之操作順序為(A)啟斷時主接觸子後啟開,投入時主接觸子先投入 (B)啟斷時輔助接觸子先啟開,投入時主接觸子先投入(C)啟斷時主接觸子先啟開,投入時主接觸 子先投入(D)啟斷時主接觸子先啟開,投入時輔助接觸子先投入。
46. 交流電磁開關之線圈,若加額定電壓以上之高壓,當然會燒毀,但加額定電壓以下之電壓時(A) 亦會有燒毀之情形(B)絕對不會燒毀(C)電流相同(D)線圈之鐵損增加。
47. 如下圖所示,電阻 R 之主要目的為
(A)使動作後能自保(B)增加直流電磁線圈吸力(C)增加直流電磁 線圈之始動電流(D)動作後,使直流電磁線圈電流降低。
48. 台灣西部海岸曾發生的綠牡蠣事件是與下列何種物質污染水體有關?(A)銅(B)磷(C)鎘(D)汞。
49. PLC 之微分電路,最低可運用幾只內部輔助電驛來設計?(A)1 只(B)3 只(C)4 只(D)2 只。
50. 下列何者是造成臺灣雨水酸鹼(pH)值下降的主要原因?(A)森林減少(B)國外火山噴發(C)降雨量減 少(D)工業排放廢氣。
51. 按菸害防制法規定,對於主管每天在辦公室內吸菸,應如何處理?(A)未違反菸害防制法(B)因為 是主管,所以只好忍耐(C)撥打菸害申訴專線檢舉(0800-531-531)(D)開空氣清淨機,睜一隻眼閉一 睜眼。
52. 任職於某公司的程式設計工程師,因職務所編寫之電腦程式,如果沒有特別以契約約定,則該 電腦程式重製之權利歸屬下列何者?(A)公司全體股東共有(B)公司與編寫程式之工程師共有(C)編 寫程式之工程師(D)公司。
53. 有關初始步進點,下列敘述何者正確?(A)一般步進點可作為初始步進點使用(B)SFC 圖形必須使 用初始步進點(C)記憶型步進點可作為初始步進點使用(D)SFC 圖形可不必使用初始步進點。
54. 如下圖所示,氣壓回路中所使用之器具為
(A)濾清器(B)積水器(C)乾燥器(D)加滑油器。
55. 公務機關首長要求人事單位聘僱自己的弟弟擔任工友,違反何種法令?(A)未違反法令(B)刑法(C) 公職人員利益衝突迴避法(D)貪污治罪條例。
56. 如下圖所示為
(A)惠斯登電橋(B)雙電橋(C)橋式整流器(D)半波整流器。
57. 小勢力過電流電力(LCO)一般作為過電流保護及下列何種保護?(A)接地(B)逆相(C)過壓(D)欠相。
58. 如下圖所示,當輸入端 X2ON40 秒,則輸出 Y0
(A)O FF(B)閃爍(C)ON(D)不定。
59. 下列何者為 NAND 閘之真值表?(A)
(B)
(C)
(D)
。
60. VCB 之英文符號表示(A)真空開關(B)主控制器(C)真空斷路器(D)電壓計切換開關。
複選題
61. 若 i(t)=ImSin(ωt+π/4)則(A)當 t=3π/4ω 時,i=0(B)當 t=π/2 ω 時,i=Im / 2(C)當 t=π/ω 時,i= 0(D)當 t=π/4ω 時,i=Im。
複選題
62. 有關三相交流發電機的電源,下列敘述哪些正確?(A)若 Y 接正相序,則各線電壓分別滯後其對 應的相電壓 30°(B)△接時線電流為相電流的
倍(C)Y 接時的線電壓為相電壓的
倍(D)若△接時 正相序時,其線電流超前其對應的相電流 30°。
複選題
63. 一般人機介面所使用的作業系統(O. S. )為何?(A)RTO S(B)Linux(C)Da taBase (D)Windows。
複選題
64. 按鈕開關常開 a 接點的電路符號為(A)
(B)
(C)
(D)
。
複選題
65. 下列符號哪些為正確?(A)過電流電驛
(B)欠電壓電驛
(C)欠電壓電驛
(D)過電流電驛
。
複選題
66. 凡電力測試用類比儀表裝置於線路上時,下列哪些敘述正確?(A)電流表之內阻很小不會消耗電 功率(B)使用鉤表測量線路電流時,因其未與測試線路串接不會消耗待測線路電力(C)電壓表應選 用內阻較大者為宜(D)必有電力消耗在儀表上。
複選題
67. 使用電力熔絲(PF)作短路保護時,下列敘述哪些錯誤?(A)無法隔離電源(B)當熔絲熔斷故障排除 後,線路不能自動復閉(C)不可在屋外使用(D)熔斷後須更換新的熔絲,才能繼續使用。
複選題
68. 如下電路圖所示,若為電壓跳脫型 CB 之過載及短路保護,請判讀下列敘述哪些錯誤?
(A)正確可用(B)正確但不常使用(C)無法判斷(D)錯誤不可用。
複選題
69. 如下列圖示,以直流 2 線式近接開關配合具有 S / S 接線點之 PLC 使用時,須完成下列哪些選項之連接後,方能使直流 2 線式近接開關正常動作(直流 2 線式近接開關漏電電流小於 PLC 輸入 的 OFF 電流,Sink 模式)
(A)b-c (B)n-d,o-b(C)a -c(D)p-c,q -d。
複選題
70. 施作端子之壓接操作時,下列敘述哪些正確?(A)部份單一端子可以壓接兩條不同線徑的導線(B) 部份單一端子可以壓接兩條相同線徑的導線(C)不宜使用不具扭力控制之萬用鉗(D)主電路宜使用 具有絕緣套環之 O 型端子。
複選題
71. 如下圖所示,單相二線交流電路,其傳輸線路的電壓降為
(A)2I(R+jX
L
)(B)2I(Rs inθ+X
L
cosθ)(C)2 I (Rcosθ+X
L
sinθ)(D)2I
。
複選題
72. 有關分段開關,下列敘述哪些正確?(A)可隔離電源(B)不能啟斷故障(短路)電流(C)可啟斷負載電流 (D)可在有電時任意操作。
複選題
73. 下列哪些為非接觸型感測開關?(A)光電開關(B)電感式近接開關(C)電容式近接開關(D)限制開關。
複選題
74. 在 PLC 故障處理中,若特定編號的輸出繼電器其連接的負載無法關斷(但該接點輸出指示燈 滅)其可能原因(A)繼電器輸出接點不良(B)輸出負載不良(C)未加負載電源(D)由於漏電流或殘餘電 壓而不能關斷。
複選題
75. 下列敘述哪些錯誤?(A)遇有電氣事故所引起的火災,在未切斷電源前,不宜使用水來滅火(B)利 用虎鉗夾持已完工之加工面,需以鐵材料作為墊片(C)電動機、變壓器等設備所引起火災屬於 C 類(D)電磁開關積熱電驛,用於保護電動機短路。
複選題
76. 有關電磁開關的功能,下列敘述哪些正確?(A)可啟斷過載電流(B)可啟斷額定電流(C)可啟斷短路 電流(D)不能啟斷短路電流。
複選題
77. 有關 PLC 在程式執行階段,下列敘述哪些正確?(A)在掃描階梯圖時,按先左後右、先上後下的 順序進行邏輯運算(B)以階梯圖而言由上而下依序掃描(C)確定是否要執行該階梯圖的功能指令(D) 根據邏輯運算的結果,刷新該輸出線圈在 I/O RAM 存儲區中對應位元的狀態。
複選題
78. 當近接開關(PROXIMITY SWITCH)作為可程式控制器的外部連接器材時,下列敘述哪些正確? (A)二線式 SCR 交流型近接開關不可作為輸入(B)三線式 N PN 型近接開關可作為輸入(C)三線式 PNP 型近接開關可作為輸入(D)二線式永久磁鐵動作式近接開關可作為輸入。
複選題
79. 如下圖所示為變壓器的哪些測試電路?
(A)鐵損量測(B)短路試驗(C)開路試驗(D)銅損量測。
複選題
80. 如下圖所示之定時器(Timer)動作時序圖中,其接點為下列哪些型式?
(A)接點 3 為延時 b 接點(B) 接點 1 為瞬時 a 接點(C)接點 1 為瞬時 b 接點(D)接點 2 為延時 a 接點。
申論題 (0)
相關試卷
114年 - 01300 工業配線 乙級 工作項目 05:檢查及故障排除檢修 51-107(2025/10/09 更新)#132030
114年 · #132030
114年 - 01300 工業配線 乙級 工作項目 05:檢查及故障排除檢修 1-50(2025/10/09 更新)#132029
114年 · #132029
114年 - 01300 工業配線 乙級 工作項目 03:可程式控制器(PLC)之應用 51-120(2025/10/09 更新)#132025
114年 · #132025
114年 - 01300 工業配線 乙級 工作項目 03:可程式控制器(PLC)之應用 1-50(2025/10/09 更新)#132024
114年 · #132024
114年 - 01300 工業配線 乙級 工作項目 02:低壓配電盤及控制盤 101-150(2025/10/09 更新)#132023
114年 · #132023
114年 - 01300 工業配線 乙級 工作項目 02:低壓配電盤及控制盤 51-100(2025/10/09 更新)#132022
114年 · #132022
114年 - 01300 工業配線 乙級 工作項目 02:低壓配電盤及控制盤 1-50(2025/10/09 更新)#132021
114年 · #132021
114年 - 01300 工業配線 乙級 工作項目 01:識圖與繪圖 51-93(2025/10/09 更新)#132020
114年 · #132020
114年 - 01300 工業配線 乙級 工作項目 01:識圖與繪圖 1-50(2025/10/09 更新)#132019
114年 · #132019
113年 - 113-3 全國技術士技能檢定學科_乙級:01300工業配線#123626
113年 · #123626