46老師採用阿德勒諮商模式協助小明對自我的肯定,請問諮商歷程中,「重要他人」可以在下列哪一階段出現呢?
(A)建立平等良好的諮商關係
(B)了解生活與心理型態
(C)以說故事的方式解釋或洞察問題
(D)面對問題與重新導向
答案:登入後查看
統計: A(1836), B(1759), C(1081), D(4638), E(0) #1797228
統計: A(1836), B(1759), C(1081), D(4638), E(0) #1797228
詳解 (共 10 筆)
#3265287
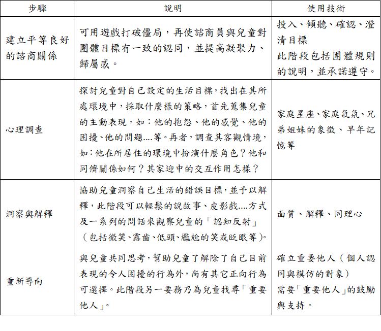
阿德勒學派治療技術與程序
|
步驟 |
使用技術 |
|
建立良好的治療關係 |
投入、傾聽、確認、澄清目標 |
|
探索個案心理動力目標: 使個案瞭解自己的生活方式及其影響 |
家庭星座 |
|
鼓勵內省與自我了解:目標在協助個案覺察錯誤目標,使隱藏目標顯現 |
面質、解釋、同理心 |
|
協助當事人重新定向目標:協助個案修正目標並付諸行動,成為個案自己所想要成為的人 |
確立重要他人(個人認同與模仿的對象) 需要「重要他人」的鼓勵與支持。 |
207
0
#3267509

116
0
#2837699
「重新導向」:需要「重要他人」的鼓勵與支持。
59
0
#5284381
記憶口訣:阿德勒諮商4個流程,想像成愛情諮商
1.首先要與諮商師建立關係,不然不會想說給她聽
2.心理動力目標:發覺她過往的家庭(愛情路線)
3.內省自我了解:覺察自己錯誤的目標(錯誤的追求方式)
4.重新導向:重新擬定方法(正確追求方式),並引進重要他人(讓他模仿)
44
0