2 「中華民國教師專業標準指引」十大標準中,「教師能統整領域/學科知識概念,並結合學生的生活經驗,引用實例幫 助學生理解知識,活化教學內容」,屬於下列哪一個標準的內涵?
(A)具備領域/學科知識及相關教學知能
(B)具備課程與教學設計能力
(C)善用教學策略進行有效教學
(D)掌握學生差異進行相關輔導
統計: A(2710), B(4540), C(2497), D(89), E(0) #1797184
詳解 (共 10 筆)
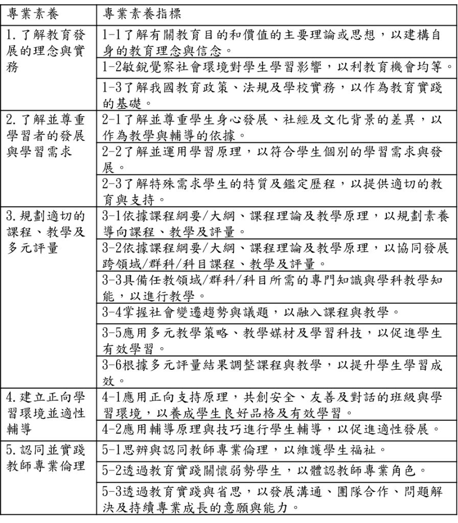
專業標準 | 專業表現指標 |
1. 具備教育專業知識 並掌握重要教育議題 | 1-1 具備教育專業知能(與涵養)。 |
1-2 了解學生身心特質與學習發展。 | |
1-3 了解教育階段目標與教育發展趨勢,掌握重要教育議題。 | |
2. 具備領域/學科知識及 相關教學知能 | 2-1 具備任教領域/學科專門知識。 |
2-2 具備任教領域/學科教學知能。 | |
3. 具備課程與教學設計能力 | 3-1 參照課程綱要與學生特質明訂教學目標,進行課程與教學計畫。 |
3-2 依據學生學習進程與需求,彈性調整教學設計及教材。 | |
3-3 統整知識概念與生活經驗,活化教學內容。 | |
4. 善用教學策略進行有效教學 | 4-1 運用適切教學策略與溝通互動技巧,幫助學生學習。 |
4-2 運用多元教學媒介、資訊科技與資源輔助教學。 | |
4-3 依據學生學習表現,採取補救措施或提供加深加廣學習。 | |
5. 運用適切方法進行學習評量 | 5-1 採用適切評量工具與多元資訊,評估學生能力與學習。 |
5-2 運用評量結果,提供學生學習回饋,並改進教學。 | |
5-3 因應學生身心特質與特殊學習需求,調整評量方式。 | |
6. 發揮班級經營效能營造 支持性學習環境 | 6-1 建立班級常規,營造有助學習的班級氣氛。 |
6-2 安排有助於師生互動的學習情境,營造關懷友善的班級氣氛。 | |
6-3 掌握課堂學習狀況,適當處理班級事件。 | |
7. 掌握學生差異進行相關輔導 | 7-1 了解學生背景差異與興趣,引導學生適性學習與發展。 |
7-2 了解學生文化,引導學生建立正向的社會學習。 | |
7-3 回應不同類型學生需求,提供必要的支持與輔導。 | |
8. 善盡教育專業責任 | 8-1 展現教育熱忱,關懷學生的學習權益與發展。 |
8-2 遵守教師專業倫理及相關法律規範。 | |
8-3 關心學校發展,參與學校事務與會議。 | |
9. 致力教師專業成長 | 9-1 反思專業實踐,嘗試探索並解決問題。 |
9-2 參與教學研究/進修研習,持續精進教學,以促進學生學習。 | |
9-3 參加專業學習社群、專業發展組織,促進專業成長。 | |
10. 展現協作與領導能力 | 10-1 參與同儕教師互動,共同發展課程與教學方案,展現協作與領導能力。 |
10-2 建立與家長及社區良好的夥伴合作關係。 | |
10-3 因應校務需求,參與學校組織與發展工作,展現領導能力。 |
資料來源:http://web.nutn.edu.tw/gac201/公告/教師專業標準指引105-2-15(1050018281函).pdf
(A) 2.具備領域/學科知識及相關教學知能
→key word:了解課綱、知識結構、迷思概念
2-1 具備任教領域/學科專門知識。
2-2 具備任教領域/學科教學知能。
(B) 3.具備課程與教學設計能力
→key word:參照課綱、訂目標、課程與教學設計、計畫、統整知識、活化教學
3-1 參照課程綱要與學生特質明訂教學目標,進行課程與教學計畫。 3-2 依據學生學習進程與需求,彈性調整教學設計及教材。
3-3 統整知識概念與生活經驗,活化教學內容。
(C) 4.善用教學策略進行有效教學
→key word:各種策略、技巧、媒介、措施、策略
4-1 運用適切教學策略與溝通互動技巧,幫助學生學習。
4-2 運用多元教學媒介、資訊科技與資源輔助教學。
4-3 依據學生學習表現,採取補救措施或提供加深加廣學習。
(D) 7.掌握學生差異進行相關輔導
→key word:差異、輔導、需求、不同
7-1 了解學生背景差異與興趣,引導學生適性學習與發展。
7-2 了解學生文化,引導學生建立正向的社會學習。
7-3 回應不同類型學生需求,提供必要的支持與輔導。
【考古題】
(A)31.根據《中華民國教師專業標準指引》的內涵,「教師應能反思專業實踐,嘗試探索並解決問題」應屬於哪一項標準?
(A)致力教師專業成長
(B)善盡教育專業責任
(C)具備課程與教學設計能力
(D)具備教育專業知識並掌握重要教育議題 反白( )看答案
9.致力教師專業成長
→key word:反思、解決問題、參與研習/社群、精進教學
9-1 反思專業實踐,嘗試探索並解決問題。
9-2 參與教學研究/進修研習,持續精進教學,以促進學生學習。
9-3 參加專業學習社群、專業發展組織,促進專業成長。
(A)依據教育部 105 年公布的「中華民國教師專業標準指引」中,提出 10 項教師專業標準。 試問「展現教育熱忱,關懷學生的學習權益與發展」與「關心學校發展,參與學校事務與 會議」之專業表現指標,係屬於下列哪一項專業標準?
(A)善盡教育專業責任
(B)致力教師專業成長
(C)展現協作與領導能力
(D)發揮班級經營效能營造支持性學習環境
8. 善盡教育專業責任
→key word:關懷學生學習、遵守倫理與法律、參與學校事務
8-1 展現教育熱忱,關懷學生的學習權益與發展。
8-2 遵守教師專業倫理及相關法律規範。
8-3 關心學校發展,參與學校事務與會議。
標準 2 :具備領域/學科知識及相關教學知能
●教師具備任教領域 / 學科的專門知識,了解任教領域 / 學科學習課 程綱要內涵、核心知識結構和學生學習 的迷思概念,並能掌握任 教領域 / 學科學習最新發展趨勢,及連結其他相關知識。
●教師應具備任教領域 / 學科之特定教學策略,以及不同教材性質之 教學設計。
標準 3 :具備課程與教學設計能力
●教師應參照課程綱要內容、學生背景特質、學校願景或重要議題 訂定教學目標,進行課程與教學設計 ,將教學構思轉化為實際的 教學設計。
● 教師依據學生學習特性之差異,彈性調整教學設計、教材內容、 教學進度與教學活動,以達成教學目標。針對特殊教育學生之需 求,教師 / 特教教師、輔導人員、家長、學校行政人員或相關專業 團隊能合作擬定個別化教育計畫 / 個別輔導計畫,並納入課程與教 學設計。
● 教師能統整領域 / 學科知識概念,並結合學生的生活經驗,引用實 例幫助學生理解知識,活化教學內容。(B).((答案給錯了嗎
標準 4 :善用教學策略進行有效教學
●教師應適當運用多元教學方法與 策略,考量教學目標、領域/學 科內容、學生特質及能力等,以 口語/非口語、教學媒介、提問 及肢體等溝通技巧,清楚傳遞教學訊息。
● 教師應具備基本的資訊素養能力,根據 教學需要,評估各種資訊 的來源與用途,並適時運用多元教學媒 介及科技,以支援教學活 動,豐富教學內容。
● 教師能依據學生的學習表現,分析學生 的個別差異,反思教學結 果,採取補救措施或提供加深加廣之學習內容,並適時調整課程 內容與使用適當的教學策略,滿足個別學習者的需求。

標準 3:具備課程與教學設計能力n
教師應參照課程綱要內容、學生背景特質、學校願景或重要議題n訂定教學目標,進行課程與教學設計,將教學構思轉化為實際的n教學設計。n
教師依據學生學習特性之差異,彈性調整教學設計、教材內容、n教學進度與教學活動,以達成教學目標。針對特殊教育學生之需n求,教師/特教教師、輔導人員、家長、學校行政人員或相關專業n團隊能合作擬定個別化教育計畫/個別輔導計畫,並納入課程與教n4n學設計。
n 教師能統整領域/學科知識概念,並結合學生的生活經驗,引用實n例幫助學生理解知識,活化教學內容。
樓上 答案沒錯唷
是提供詳解的螢光筆畫錯了~
標準 3:具備課程與教學設計能力
▲ 教師應參照課程綱要內容、學生背景特質、學校願景或重要議題訂定教學目標,進行課程與教學設計,將教學構思轉化為實際的教學設計。
▲教師依據學生學習特性之差異,彈性調整教學設計、教材內容、教學進度與教學活動,以達成教學目標。針對特殊教育學生之需求,教師/特教教師、輔導人員、家長、學校行政人員或相關專業團隊能合作擬定個別化教育計畫/個別輔導計畫,並納入課程與教學設計。
▲ 教師能統整領域/學科知識概念,並結合學生的生活經驗,引用實例幫助學生理解知識,活化教學內容。
(A)具備領域/學科知識及相關教學知能 ....標準2:專門知識/教學策略/了解學生迷思概念
(B)具備課程與教學設計能力 .......標準3:學校願景、學生差異來彈性設計/融入學生生活
(C)善用教學策略進行有效教學 ........標準4:多元方法/媒體運用/學生個別差異
(D)掌握學生差異進行相關輔導 .........標準7:尊重學生背景/學生特殊需求/次文化
-
資料來源:教師專業標準指引
