26 人民對於主管機關依據環境教育法課予其接受一定時數環境講習之決定 不服,有關其救濟之敘述,下列何者正確?
(A)課予義務之訴訟
(B)一般給付之訴訟
(C)簡易行政訴訟程序
(D)通常行政訴訟程序

答案:登入後查看
統計: A(880), B(976), C(5288), D(846), E(0) #2331960

詳解 (共 6 筆)

#4033437

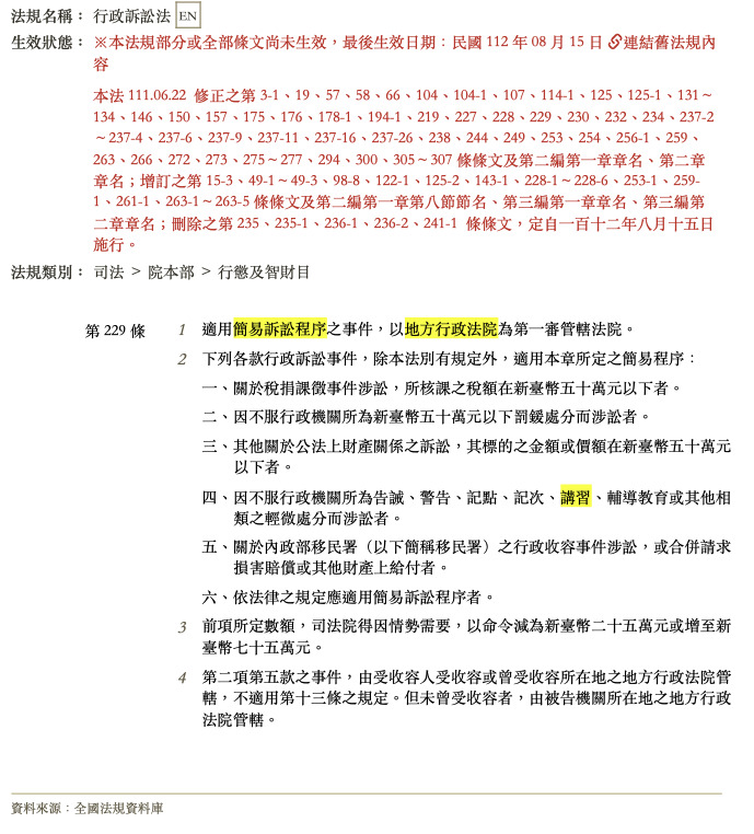
依行政訴訟法第229條第2項規定:「 下列各款行政訴訟事件,除本法別有規定外,適用本章所定之簡易程序:
一、關於稅捐課徵事件涉訟,所核課之稅額在新臺幣40萬元以下者。
二、因不服行政機關所為新台幣40萬元以下罰鍰處分而涉訟者。
三、其他關於公法上財產關係之訴訟,其標的之金額或價額再新台幣40萬元以下者。
四、因不服行政機關所為告誡、警告、計點、計次或其他相類之輕微處分而涉訟者。
五、依法律之規定應適用簡易訴訟程序者。」
220
2
#4067932
最高行政法院102年度8月份第2次庭長法...
(共 401 字,隱藏中)
前往觀看
102
0
#5859994
18
0
#4355185
課予義務訴訟係當人民向行政機關申請作成特定行政處分,而遭拒絕或駁回時,請求法院以判決命行政機關為相對之處分。
11
0
#5861703
第 229 條 適用簡易訴訟程序之事件,...
(共 287 字,隱藏中)
前往觀看
10
2
#4022987
適用簡易訴訟程序之事件,以地方法院行政訴...
(共 295 字,隱藏中)
前往觀看
10
0

私人筆記 (共 2 筆)

私人筆記#6077015
未解鎖
26.             ...
(共 809 字,隱藏中)
前往觀看
8
0
私人筆記#3411905
未解鎖
(X)(A)課予義務之訴訟 (X)(B...
(共 541 字,隱藏中)
前往觀看
3
1