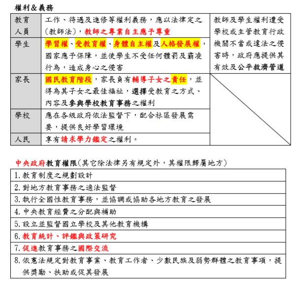
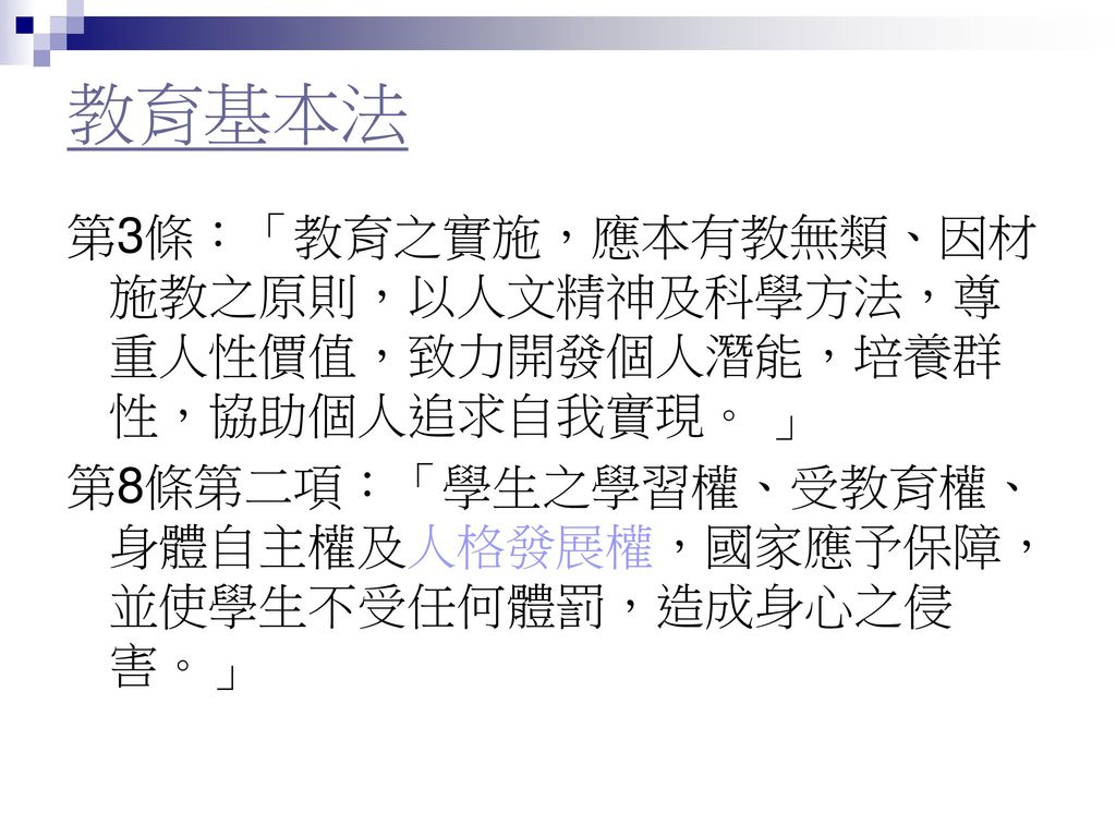
3.「教育之實施,應本有教無類、因材施教之原則,以人文精神及科學方法,尊重人性價值,致力開發個人潛能,培
養群性,協助個人追求自我實現。」,係出自下列那一項法規?
(A) 國民教育法
(B) 高級中等教育法
(C) 教育基本法
(D) 憲法
答案:登入後查看
統計: A(576), B(45), C(4317), D(177), E(0) #2006722
統計: A(576), B(45), C(4317), D(177), E(0) #2006722





