阿摩線上測驗
登入
首頁
>
教甄◆特殊教育專業
>
112年 - 112 桃園市國民中學新進教師甄選試題:特教身心障礙科#115012
> 試題詳解
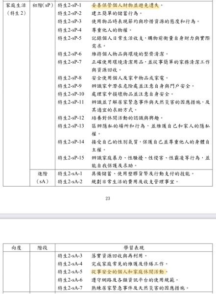
74. 教導學生能妥善處理規劃個人財物並從事休閒活動, 是屬於下列哪一向度生活管理之學習表現?
(A)自我照顧
(B)家庭生活
(C)社區參與
(D)自我決策
答案:
登入後查看
統計:
A(217), B(368), C(77), D(101), E(0) #3120197
詳解 (共 3 筆)
米奇老師(按讚➡️開啟所有詳解➡️實現共好)
B1 · 2023/06/28
#5861138
(共 1 字,隱藏中)
前往觀看
11
0
HsinYi Lin
B2 · 2023/07/07
#5872877
(共 1 字,隱藏中)
前往觀看
8
0
zhen_
B3 · 2023/08/08
#5907648
7
0
相關試題
51. 甲生在魏氏智力測驗的迷津測驗及圖形設計測驗表現 差,同時在拜瑞─布坦尼卡視覺─動作統整發展測驗 亦呈現困難,甲生最有可能被懷疑有哪一類型的學習 困難? (A) 注意力 (B) 知覺動作 (C) 數學(D)口語
#3120174
52. 根據《特殊教育課程實施規範》,教師需視各領域科目之特性、教學目標與內容、學生的學習優勢管道及個 別需求提供適當的評量調整或服務,其所指之評量調整或服務包含哪些?甲、評量時間調整,如:學生得提早入場乙、評量環境調整,如:提供少人考場丙、評量分數調整,如:試卷配分比例調整丁、其他評量調整:如:板書注意事項說明 (A)甲、乙、丙 (B)乙、丙、丁 (C)甲、丙、丁 (D)甲、乙、丁
#3120175
53. 結構性教學法(Treatment and Education of Autistic and Communication handicapped Children)常用於自閉症與中重度智能障礙及有社會 情緒問題學生之教學,請問下列何者非其教學法向度 之一? (A)物理環境結構化(physical structure) (B)視覺提示(visual information) (C)個別化工作系統 (work system) (D)模仿(modeling)
#3120176
54. 對於「社會性故事(social storyTM)」策略的運用,下 列哪位老師的作法最適切? (A)李老師選用符合學生年齡與興趣的繪本作為媒材 (B)陳老師選用目前在學生群中流行的皮卡丘作為故事 主角進行編寫 (C)林老師寫社會性故事時,只運用描述句、觀點句、指 導句、肯定句四種句型 (D)王老師為使故事吸引學生閱讀,因此在撰寫描述句 時,大量使用形容詞,並運用譬喻與隱喻修辭法
#3120177
55. 根據目前的特殊教育法以及特殊教育法施行細則,下 列敘述何者正確? (A)學生本人不列入參與訂定個別化教育計畫之人員 應邀請之名單中 (B)特殊教育相關人員,包括學校普通班教師、行政 人員、和學生家長 (C)學生家長不得邀請相關人員陪同參與其子女的個 別化教育計畫訂定 (D)特殊教育法的主管機關在中央為教育部,在縣(市) 則為縣市政府
#3120178
56. 小柏是情緒行為障礙的國二學生,有高人際需求,會 想找同學互動,若同學不理他便會生氣,生氣時會大 叫同學的名字,並找到附近可用的物品向同學丟擲或 攻擊。注意力不佳,難以判斷情境脈絡或留意他人意 圖。某日下課,因同學未聽到小柏呼喊,小柏大叫同 學名字也未得到回應,盛怒下衝去拿掃把準備攻擊同 學,此時劉教師見狀大喊「小柏!掃把上有隻大蟑 螂!」小柏嚇得將掃把丟到一旁,動也不敢動,同學 趁機迅速離開教室。請問劉老師應是使用了何種 策略? (A)反應中斷 (response interruption) (B)削弱 (extinction) (C)行為塑造 (shaping) (D)過度矯正法 (overcorrection)
#3120179
57. 下列敘述中哪一項不符合身心障礙者權利公約 (Convention on the Rights of Persons with Disabilities)的條例與內涵? (A)身心障礙學生參與自己的個別化教育計畫會議 (B)重度智能障礙者應安置於養護機構,以確保其安全 和生活品質 (C)任何人都可以使用國家做的身心障礙相關的統計 資料 (D)身心障礙者擁有投票與參選的權利
#3120180
58. Orton-Gillingham 教學法是國際相當知名,有系統 地把多感官教學應用在協助兒童早期閱讀發展的教學 方式。請問下列何者並非理論中所提到的感官之一? (A) 視覺 (B) 聽覺 (C) 味覺(D)觸覺
#3120181
59. 下列何者最適合做為普通班裡有書寫困難的學生之課 程調整方式? (A)將學生的國文課抽離到資源班上課 (B)提供加粗筆桿的書寫文具 (C)提供電腦打字取代書寫作業或口頭發表機會 (D)增加學生抄寫的頻率
#3120182
60. 陳老師自編了一份評估自閉症學生社會技巧的測驗, 下列哪一項作法最能檢驗這項自編工具的內容效度? (A)讓同一班學生在一個月內接受兩次評估,並計算兩 次得分的一致程度 (B)讓學生同時接受該測驗和另一標準化語言溝通能 力測驗,計算兩者的相關 (C)請兩位教導自閉症社會技巧的學者檢核該自編工 具的內容並提供建議 (D)將該測驗分成奇數和偶數題目,並計算兩半部分數 之相關係數
#3120183
相關試卷
115年 - 115-1 新竹縣立湖口高中_正式教師甄選試題:特殊教育科#138647
2026 年 · #138647
115年 - 115 臺北市立大安高工教師甄選試題_特殊教育科:高中職特殊教育專業知能#138440
2026 年 · #138440
115年 - 115-1 臺北市立大同高級中學_教師甄選初選試題:高中特教科#138400
2026 年 · #138400
115年 - 115-1 國立臺灣師範大學附屬高級中學_專任教師甄選試題:特殊教育科#138367
2026 年 · #138367
115年 - 115 臺北市立松山高級商業家事職業學校_教師甄選試題:特殊教育科#138304
2026 年 · #138304
115年 - 115-1 國立中央大學附屬中壢高級中學_教師甄選試題︰特教科#138226
2026 年 · #138226
115年 - 115-1 桃園市立武陵高級中學_正式教師甄選試題︰特殊教育卷#138220
2026 年 · #138220
115年 - 115-1 臺北市立第一女子高級中學_教師甄選試題︰特殊教育科#138036
2026 年 · #138036
115年 - 115-1 國立新竹高中教師甄試考題:特殊教育#138028
2026 年 · #138028
115年 - 115-1 國立中興大學附屬高級中學_正式教師甄試試題:特殊教育科#138021
2026 年 · #138021