所屬科目:初等/五等/佐級◆電子學大意
2 電壓 v1(t) = 5sin(πt/4)伏特,f(t)如圖所示,v2 (t)為 v1 (t)與 f(t)相乘。當 0≦t≦8 時,v2(t)的平均電壓為多少伏特?(A) 25/π (B) 50/π (C) 75/π (D) 100/π
3 二極體電路如圖所示,二極體的導通電壓為 0.6 V,流經電阻的電流值 I 為下列何者?(A) 0.06 mA (B) 0.16 mA (C) 0.25 mA (D) 0.35 mA
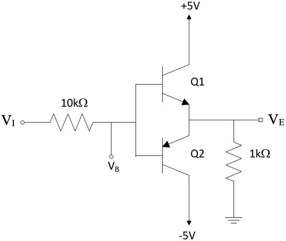
6 如圖所示之電路,雙極性接面電晶體 β 值均為 199,VI=2.7V 時,VE 約為何?(A) 1.3 V (B) 1.5 V (C) 1.7 V (D) 1.9 V
11 如圖所示理想運算放大器電路為減法器,R1/R2 比值為 2,R3/R4 比值為 5,V1=2V,V2=6V,VCC=15V,輸出電壓 VO 為何?(A)-1 V (B)1V (C)-2 V (D)2V
14 如圖所示電路,通過稽納二極體(Zener Diode)之電流為何?(A) 10 mA (B) 9 mA (C) 5 mA (D) 4 mA
15 如圖為整流後之電壓波形,則電壓的平均值約為何?(A) 11.1 V (B) 13.2 V (C) 15 V (D) 16.4 V
16 如圖所示電路,假設二極體導通電壓為 0.7 V,輸入電壓 Vin 有效值為,負載 RL 的平均功率約為何?(A) 0.1 W (B) 0.45 W (C) 0.05 W (D) 0.3 W
18 如圖所示電路,假設二極體D1及D2均具 有理想特性 、 且vi(t)= 32sin(377t)V,若於負載電阻RL=2 kΩ 之兩端並聯一濾波電容器,下列敘述何者正確?(A)負載電阻消耗功率為 8 mW (B)輸出直流電壓 vo=8 V (C)輸出直流電流 IL=4 mA (D)峰值電壓 Vm=5.7 V
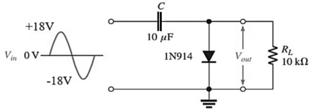
20 如圖所示電路,圖中的正弦波為輸入電壓,若二極體的切入電壓為 0.7 V,則 Vout 的範圍為何?(A)-25 V~+25 V (B)-25 V~+0.7 V (C)-0.7 V~+0.7 V (D)-0.7 V~+25 V
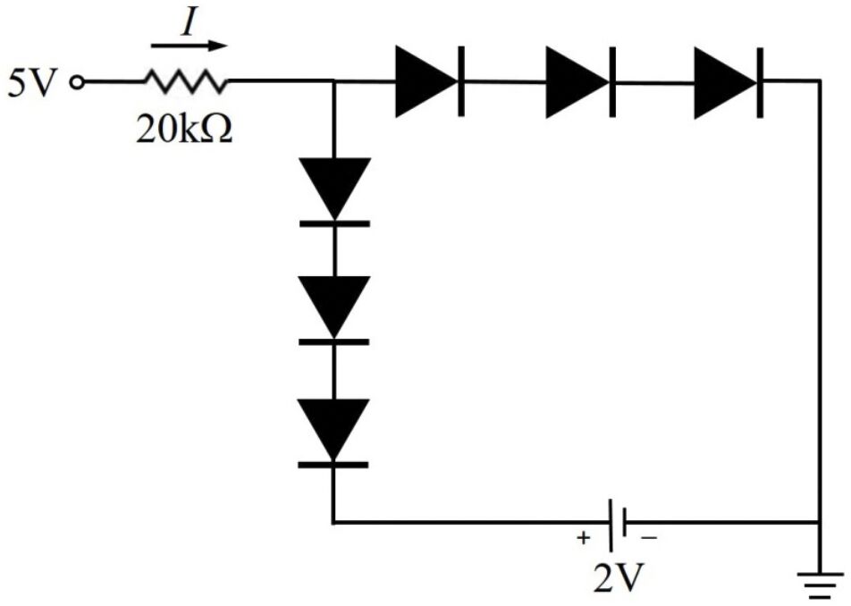
21 假設二極體導通電壓為 0.7 V 及 RC 時間常數遠大於輸入訊號週期,如圖所示電路,輸出波形直流成分的電壓值為何?(A)-18.7 V (B) 18.7 V (C) 17.3 V (D)-17.3 V
23 如圖所示為 NPN 電晶體放大電路,當 RB 值變小時,下列敘述何者正確?(A)電晶體工作點將遠離飽和點,但仍落在同一負載線上 (B)電晶體工作點將遠離飽和點,且不在同一負載線上 (C)電晶體工作點將接近飽和點,但仍落在同一負載線上 (D)電晶體工作點將接近飽和點,且不在同一負載線上
24 有一如圖之 BJT 電路,若 VBE = 0.7 V,β = 100,VCE(sat) = 0.2 V,則關於此BJT 電路之敘述,下列何者正確?(A) IC = 2 mA (B) VC = 6.2 V (C) BJT 操作在主動區(active region) (D)
25 有一如圖之 MOSFET 電路,若 VDS = 4 V,則 RS 應為何?(A) 5 kΩ (B) 8 kΩ (C) 10 kΩ (D) 15 kΩ
26 有一如圖之空乏型MOSFET電路,若VSD= 2.5 V, Vtp = 1.5 V,μpCox(W/L)= 1mA/V2,當流過偏壓電阻 R1、R2 之電流為 0.1ID,則 R1、R2 約為何?(A) R1 = 16.6 kΩ,R2 = 63.4 kΩ (B) R1 = 20.6 kΩ,R2 = 59.4 kΩ (C) R1 = 22.6 kΩ,R2 = 57.4 kΩ (D) R1 = 24.6 kΩ,R2 = 55.4 kΩ
31 圖中放大器電路中電晶體的 μnCox(W/L)=2 mA/V2,VA=40 V,放大器電壓增益 v0/vi 的最接近值為何?(A)-8 (B)-10 (C)-16 (D)-20
34 有一串疊電路其定電流源為 I;已知 Q1 和 Q2 的互導分別為 gm1 和 gm2,輸出內阻分別為 r01 和 r02。若輸入阻抗 Ri =∞且互導 gm1=gm2=gm 及輸出阻 抗 r01=r02=r0,求電壓增益 Avo = v0/vi 近似為何?(A)-gmro (B)-gm(ro)2 (C)-(gmro)2 (D)(gm)2ro
35 考慮如下電路中電容器 CC 對電壓增益之影響。假設所有電晶體的參數均為 β=200,rπ=5.21 kΩ,R1=R3=55 kΩ,R2=R4=31 kΩ,RC1=RC2=3.5 kΩ, RE1=RE2=1 kΩ。下列電路中已知 CC=386 nF,請問低頻響應的 3dB 頻率約為多少?(A) 19 MHz (B) 1.9 MHz (C) 190 Hz (D) 19 Hz
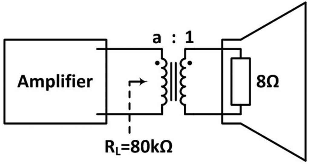
36 如圖所示,在放大器和 8 Ω 揚聲器之間加入了一變壓器,使得放大器負載端的電阻提升至 80 kΩ,則此變壓器的匝數比值 a 等於多少?(A) 10 (B) 50 (C) 100 (D) 200
37 一正弦波產生電路如圖所示,其中 L1 = 2 mH、L2 = 8 mH、C3 = 1.6 nF,其振盪頻率 f0 約為何?(A) 20 kHz (B) 40 kHz (C) 100 kHz (D) 250 kHz
39 依如下電路(a)和(b),下列何者錯誤?(A)電路(a)和(b)都可以做為電壓比較器 (B)電路(a)和(b)的輸出都是雙穩態 (C)兩個電路的輸出(VO)和輸入(VI)的關係都是一對一 (D)電路(b)中,若 VI 的大小在-(R2/R1)VREF 附近不穩定地上下往復變動,輸出(VO)也會跟著變動。
40 如圖為一個使用負緣訊號 VI 進行觸發之單穩態多諧振盪電路。假設圖中稽納二極體的導通電壓和稽納崩潰電壓的和是 12V,二極體的導通電壓是 0.7 V。則 VI 腳位上的觸發訊號至少需要間隔多久才能再次啟動,以免觸發失效?(A) 0.95μs (B) 9.5μs (C) 95μs (D) 0.95 ms