所屬科目:教甄◆特殊教育專業
14. 下文為 4 位特教系學生針對 WISER 學校三級輔導運作模式所做的筆記,請問 4 名學生的描述何者正確? (A) 甲丁 (B) 甲乙 (C) 丙丁 (D) 乙丙
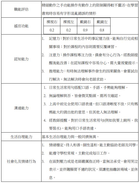
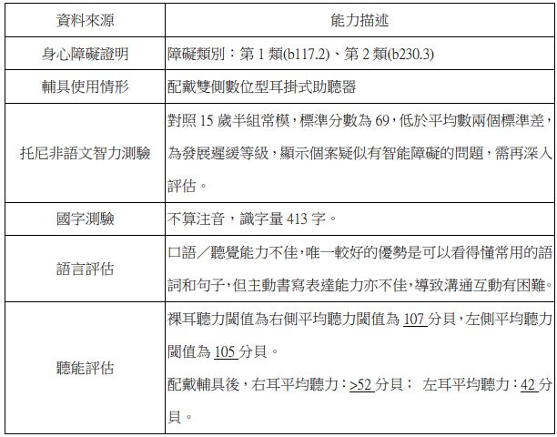
2. 下表為一名高一聽障學生的測驗情形與能力現況,請寫出這名學生需要安排哪些特殊需求課程、課程調整、相關輔具、及相關支持與服務。