14 有關公務員之行政責任,下列敘述何者錯誤?
(A)可分為懲戒處分與懲處處分兩種
(B)懲戒規定於公務員懲戒法;懲處規定於公務人員考績法及其他相關法規
(C)懲戒之事由為違法執行職務、怠於執行職務或其他失職行為
(D)懲戒處分由監察院作成;懲處處分由公務人員服務之機關為之
答案:登入後查看
統計: A(154), B(420), C(946), D(7341), E(0) #2032470
統計: A(154), B(420), C(946), D(7341), E(0) #2032470
詳解 (共 10 筆)
#3487381

235
12
#3709572

192
0
#3785261
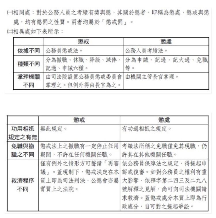
懲戒之機關為司法院公務員懲戒委員會。
懲處由公務員服務機關為之。
九職等或相當於九職等以下公務員之記過與申誡,得逕送公務員懲戒委員會審議。至於簡任級人員則應備文聲敘事由,連同證據送請監察院審查,審查成立再移送公務員懲戒委員會。
67
0
#4067992
回9F:
所以D錯在前半,處分最後是由公懲會下而非監察院(只有審查)。
19
1
#3633472
懲戒不是九種嗎...?
最佳解怎麼寫六種?
10
2
#3636920
六種是舊法的吧
8
2