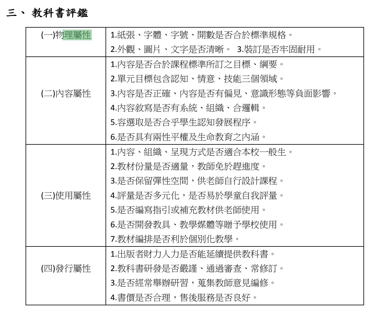
16. 新北國中在修訂教科用書評選表時,採取下列哪一項做法較為適切?
(A)刪除與教材內容無關的物理屬性指標
(B)維持各個領域使用相同評選表的做法
(C)部分屬性指標的分數,予以加權處理
(D)內容屬性只採文字說明,以掌握其適切性
答案:登入後查看
統計: A(1139), B(387), C(3193), D(157), E(0) #3115663
統計: A(1139), B(387), C(3193), D(157), E(0) #3115663
詳解 (共 6 筆)
#6058755
❌(A) 刪除與教材內容無關的物理屬性指標
➡️ 物理屬性指標也很重要,只是比重可以佔少一點
❌(B) 維持各個領域使用相同評選表的做法
➡️ 每個禮遇的屬性不同,應選用適合該科的評選表
✔️(C) 部分屬性指標的分數,予以加權處理
❌(D) 內容屬性只採文字說明,以掌握其適切性
➡️ 文字描述可能會因人而異,並且可能會因為語言表達的差異而導致不同評審對於教材的理解有所不同。另外,僅使用文字描述可能會讓評選過程缺乏客觀性和量化指標,難以進行有效的比較和評估。相比之下,使用具體的數字或者量化指標可以提供更清晰、客觀的標準,讓評選過程更加透明、公平。最好的做法是結合文字說明和量化指標,以確保評選過程既具有充分的解釋性,又能夠提供客觀的評價標準。
83
0
#6281255
資料來源:Sharon筆記


29
0
#6425259
-
(A) 刪除與教材內容無關的物理屬性指標
❌ 雖然物理屬性(如印刷品質、裝訂、紙張)可能與內容無直接關聯,但仍影響教材的使用與耐久性,不宜任意刪除。 -
(B) 維持各個領域使用相同評選表的做法
❌ 各學科特性不同,應根據領域特性設計專屬的評選標準,不適合一體適用。 -
(C) 部分屬性指標的分數,予以加權處理
✅ 依據各指標的重要性調整權重,較為客觀且合理,常見於多準則決策模式(如 AHP、加權總分法)。 -
(D) 內容屬性只採文字說明,以掌握其適切性
❌ 只用文字說明而無量化標準,容易主觀且難以比較,不利評選的客觀性與一致性
3
0