34.國二的小明認為良好的友誼需要信守承諾,維持良好友誼需要付出,同時亦可因 不去維繫而中斷。根據賽爾門(R Selman)的友誼發展理論,小明的友誼概念發展是在下列哪一個階段?
(A)單方協助(one-way assistance)
(B)自主相互依賴(autonomous interdependence)
(C)親密與相互分享(intimate and mutual sharing)
(D)公平氣氛之下的合作(faire-weather cooperation)
統計: A(408), B(6924), C(3446), D(1359), E(0) #128814
詳解 (共 10 筆)
複製Sandy Fan大之解說
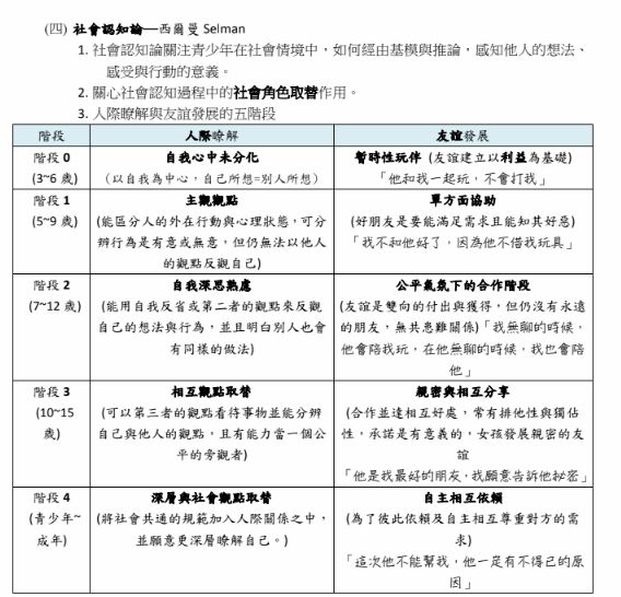
賽爾門(Robert Selman, 1980)訪談了從幼兒到成人的受試者(subjects)關於他(她)們對友誼的形成、朋友的親密程度(closeness)、信任、嫉妒、衝突的解決、以及友誼的終止(termination)的看法。賽爾門由訪談資料中找到一個認知發展上的差別,亦即隨著年齡的成長,對友誼的看法由短暫的、活動取向的交往,到自主但互相依存的關係。賽爾門將友誼概念(conception of friendship)分為四個階段:
階段0:友誼是短暫的外在互動(momentary physical interaction, 3-7歲)
階段1:單向友誼(one-way assistance, 4-9歲)
階段2:順境中的合作(fair-weather cooperation, 6-12歲)
階段3:親密與分享(intimate and mutual sharing, 9-15歲)
階段4:自主又相互依賴的關係(autonomous interdependence, 12歲開始)
依據賽爾門的研究,青少年對友誼的看法大約落在階段3。高中以後進入階段4。性別在此發展上沒有差別。但社經背景可能會帶出一些判斷上的差異。
- 友誼發展階段論
- 暫時性玩伴(3-7歲):友誼的建立主要考量為利益(他跟我一起玩,不會打我)
- 單方協助(5-9歲):好朋友是要能滿足我的需求且能知其好惡(我不和他好了,因為他不借我戰車)
- 雙向合作(6-12歲):公平氣氛下的合作,瞭解友誼是雙向的付出與獲得,但仍沒有永遠的朋友,即仍無共患難關係(我無聊的時候,他會陪我玩,在他無聊的時候,我也會陪他)
- 親密互享(9-15歲):親密與相互分享,對朋友的獨占性加強,承諾是有意義的,女孩發展出親密的友誼(他是我最好的朋友,我願意告訴他秘密)
- 自主相互依賴(12歲以上):為了彼此依賴及自主相互尊重對方的需求(這次他不能幫我,我相信他一定有不得已的原因)
網路筆記:

國二的小明認為良好的友誼需要信守承諾,維持良好友誼需要付出,同時亦可因 不去維繫而中斷。-->不強迫對方一定要當其朋友,也沒有佔有慾,表現的尊重對方。可能是這樣吧?!
黃德祥/青少年發展與輔導/p105
「良好的友誼需要信守承諾,個人要作冒險,你可以支持信賴與付出,但同時你也可以放棄它」
國二的小明???
高中以後進入階段4--自主又相互依賴的關係
助不是互相矛盾嗎??難道是小明被當掉= =?重修~