15臺北市每年所辦理之「中小學及幼兒園教育專業創新與行動研究徵件暨成果發表會」中,其徵件類別不包括下列哪一
項呢?
(A)教材教具實物展示類
(B)教育專業經驗分享類
(C)教師教學檔案展示類
(D)創新教學活動設計類
答案:登入後查看
統計: A(1613), B(1639), C(4145), D(270), E(0) #1602677
統計: A(1613), B(1639), C(4145), D(270), E(0) #1602677
詳解 (共 10 筆)
#3794120

59
1
#3287471

43
0
#2859053
107.01.26剛出爐~
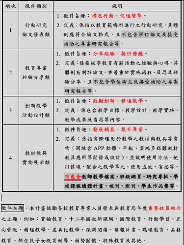
|
項次 |
徵件類別 |
說明 |
|
1 |
行動研究 論文發表類 |
1. 徵件旨趣:構思行動,促進變革。 2. 定義:係指以教育範疇所進行之行動研究,其體例應符合論文格式,且不包含學位論文及接受補助之專案研究報告等。 |
|
2 |
教育專業 經驗分享類 |
1. 徵件旨趣:分享經驗,提供借鏡。 2. 定義:係指從事教育有關活動之經驗與心得,其體例有別於論文,並著重於實施過程、反思及經驗分享,且不包含學位論文及接受補助之專案研究報告等。 |
|
3 |
創新教學 活動設計類 |
1. 徵件旨趣:鼓勵創新,精進教學。 2. 定義:係包含教學目標、教學設計、教學實施、教學成果及省思等內容。 |
|
4 |
教材教具 實物展示類 |
1. 徵件旨趣:發展輔具,提升專業。 2. 定義:係指實際運用於教學之教材與教具等實物(開放含APP軟體、平板、雲端多媒體教材教具應用等開發或設計),並說明使用方法、使用情境、配合之教學單元、使用成效、省思等。不包含教師教學檔案、班級網頁、研究專輯、學校課程總體計畫、校刊、班刊、學生作品集等。 |
●徵件主題:本計畫鼓勵各校教育專業人員發表與教育局年度重要政策結合之主題,
例如:正向管教、學習共同體、精進教學、差異化教學、深耕閱讀、讀報計畫、環境教育、
品格教育、新移民子女教育輔導、弱勢關懷、特殊教育及其他。
14
2