阿摩線上測驗
登入
首頁
>
初等/五等/佐級◆電子學大意
> 103年 - 103 鐵路特種考試_佐級_電子工程:電子學大意#18075
103年 - 103 鐵路特種考試_佐級_電子工程:電子學大意#18075
科目:
初等/五等/佐級◆電子學大意 |
年份:
103年 |
選擇題數:
40 |
申論題數:
0
試卷資訊
所屬科目:
初等/五等/佐級◆電子學大意
選擇題 (40)
1 如圖所示為臨界電位比較器,已知其電源電壓為±15 V,則使輸出改變狀態之 V
in
轉折電壓為何?
(A)+5 V (B)-5 V (C)+15 V (D)-15 V
2 下列關於理想運算放大器的輸出特性,何者錯誤? (A)零共模增益(B)無限大共模拒斥(C)常用為差動輸入(D)常用為交流耦合
3 一使用理想運算放大器的微分電路,當 RC 乘積值變大時,其輸出相對輸入之相位移為何?
(A)變大 (B)變小 (C)保持-90°不變 (D)保持-180°不變
4 如圖所示之電路,其邏輯函數為下列何者?
5 有一邏輯閘電路設計如左圖所示,設 PMOS、NMOS 的電流—電壓(I-V)特性一樣,只是偏壓極性 相反,亦即臨界電壓(Threshold Voltage)絕對值相同,且在相同的偏壓下有相同的通道電流。若已 知此電路的轉移特性(Voltage transfer characteristic)曲線如右圖所示,試研判在曲線 A 點兩電晶體 MP1、MN1 的工作狀態。
(A)電晶體 MP1 的工作狀態為截止(Cut-off)區、電晶體 MN1 的工作狀態為截止(Cut-off)區 (B)電晶體 MP1 的工作狀態為三極管(Triode)區、電晶體 MN1 的工作狀態為截止(Cut-off)區 (C)電晶體 MP1 的工作狀態為三極管(Triode)區、電晶體 MN1 的工作狀態為飽和(Saturation)區 (D)電晶體 MP1 的工作狀態為飽和(Saturation)區、電晶體 MN1 的工作狀態為飽和(Saturation)區
6 在一般 MOSFET 元件中,為何閘極電流幾乎為零? (A)因為有閘絕緣層在通道上方(B)因為有空乏區在通道上方 (C)因為閘極反偏(D)因為元件靠電壓驅動
7 雙極性接面電晶體中,收集多數載子的電極稱為: (A)源極(B)基極(C)集極(D)閘極
8 一個理想二極體,在逆向偏壓時: (A)電流為零(B)電壓為零(C)電阻為零(D)電容為零
9 一般電流計可以利用並聯電阻加大電流計的量測範圍,細部電路如下圖所示。若電流計本身的電阻 Rm = 1 kΩ,最大可容許通過的滿載電流 Im
max
= 100 μA。已知加入的並聯電阻值分別為 Ra = 9.09 Ω、 Rb = 0.909 Ω、Rc = 0.101 Ω,今將切換開關接到 B 接點,試研判這樣的組態在電表正負端接點之間 最大的電流量測範圍?
(A)100 μA (B)1 mA (C)10 mA (D)100 mA
10 若 P-N 接面二極體之導通電壓為 0.7 V,導通電阻值為 0 Ω。則 2 V 電壓源流出之電流值為何?
(A)1.5 mA (B)1.3 mA (C)1.1 mA (D)0.7 mA
11 今欲設計二極體整流電路使 vO產生負極性的電壓輸出,下列何者正確?
12 圖示由理想二極體構成電路,若電阻 R 為 0.5 kΩ,則電流 I 為若干 mA?
(A)6 (B)8 (C)10 (D)12
13 如圖所示之電路,二極體皆為理想,則有關此電路之敘述,下列何者正確?
(A)C
1
的耐壓為 2 V
m
(B)C
1
+C
3
的耐壓為 4 V
m
(C)C
2
+C
4
的耐壓為 3 V
m
(D)D
4
的峰值反向電壓為 2 V
m
14 如圖所示之電路,假設二極體導通之壓降為 0.7 V,輸入電壓 vi為一峰值 10 V 之交流正弦波,試求 輸出電壓之最大負值為何?
(A)-5.3 V (B)-10.7 V (C)-14.3 V (D)-20.7 V
15 如圖所示之電路,輸入電壓 vi為一交流弦波,有效值為 100 V,頻率為 60 Hz,二極體導通之壓降皆 為 0.7 V,求二極體之峰值反向電壓約為何?
(A)17.4 V (B)34.7 V (C)69.4 V (D)104.1 V
16 一般二極體在固定電流順偏導通狀況下的壓降,其溫度係數(Temperature Coefficient)為: (A)零溫度係數(B)正溫度係數 (C)負溫度係數(D)正負溫度係數依導通電壓大小而定
17 對理想二極體之敘述,下列何者錯誤? (A)順向時視為短路,逆向時視為開路(B)順向電阻等於零,逆向電阻無限大 (C)順向電壓等於零,逆向電流無限大(D)無順向電壓降,無逆向電流
18 雙極性接面電晶體的各種組態放大器,何者最適合作輸出端的阻抗匹配? (A)共基極放大器(CB)(B)共集極放大器(CC)(C)共射極放大器(CE)(D)共汲極放大器(CD)
19 分析下圖之電路,若 BJT 操作在順向主動區(forward active region)且轉導值 gm為 10 mA / V,β=10, RE=1 kΩ,RC=10 kΩ,忽略元件之輸出電阻 ro,試求 vo / vi約為多少?
(A)5 (B)8 (C)12 (D)15
20 如圖所示共射極放大器(CE)(偏壓電路略去未繪),其電壓增益 A
v
≡v
o
/ v
i
大致可表為:
(A)-g
m
R
C
(B)-g
m
(R
C
+rπ ) (C)-R
C
/(R
E
+r
e
) (D)-R
sig
/R
E
21 若下圖電路中之 BJT 電晶體操作於飽和區,下列何種調整方式可讓電晶體進入順向主動區(forward active region)?
(A)減小 VCC (B)加大 VB (C)加大 RE (D)加大 RC
22 下列那一項為影響放大器低頻響應的主要因素? (A)使用的電晶體型式(B)放大器的負載電容(C)放大器的電壓增益(D)放大器中的耦合電容
23 如圖所示之接面場效電晶體(JFET)放大器,已知工作點(Operating Point)閘源極電壓 V
GS
為-2.6 V, 汲極電流 I
D
為 2.6 mA,I
DSS
為 8 mA,夾止電壓(Pinch-off Voltage)V
P
為-6 V,則此放大器的輸入阻 抗 Zi約為多少?
(A)470 kΩ (B)680 kΩ (C)1 MΩ (D)1.8 MΩ
24 圖示雙極性接面電晶體(BJT)電路,電晶體 β = 100,V
BE
= 0.7 V,當電路處最佳工作點,則電阻 R
B
約為若干 kΩ?
(A)115 (B)230 (C)460 (D)575
25 關於 MOSFET 電晶體之輸出阻抗,下列敘述何者錯誤? (A)相同電流且寬長比(W / L)相同之條件下,通道長度越長輸出阻抗越大 (B)固定元件尺寸之條件下,電流越大輸出阻抗越大 (C)電晶體操作在飽和區(saturation)時之輸出阻抗較操作在三極管區(triode region)時之輸出阻抗大 (D)輸出阻抗是由於通道調變效應所造成
26 已知一 BJT 電晶體之 β = 100,g
m
= 0.01 A / V,求圖中電路之 R
in
值?
(A)1 kΩ (B)10 kΩ (C)100 kΩ (D)500 kΩ
27 如圖電路所示,若電晶體參數 β = 100,Cμ = 2 pF,Cπ = 6 pF,則其高頻-3dB 頻率約為多少 kHz?
(A)110 (B)220 (C)330 (D)550
28 下列對於 MOSFET 共源極架構放大器的頻率響應特性敘述中,何者錯誤? (A)低-3 dB 頻率與電晶體內部電容無關,而是與外部電容有關 (B)高-3 dB 頻率受到米勒效應的影響而變大 (C)當外部電容愈大,低-3 dB 頻率愈小 (D)在場效電晶體內部電容中,Cgd 對於高-3 dB 頻率的影響最大
29 一般 MOSFET 單級放大器架構中,小訊號特性輸出阻抗較低的是那一種? (A)共源極(B)共汲極(C)共閘極(D)具源極電阻之共源極
30 如圖所示一放大器,外接電容為 C
C1
、C
C2
和 C
S
,MOSFET 的寄生電容為 C
gs
和 C
gd
。有關此放大器 電路在中頻的增益(Mid-band gain),下列敘述何者正確?
(A)主要是受外接電容的影響 (B)主要是受 MOSFET 寄生電容的影響 (C)受外接電容與 MOSFET 寄生電容的影響程度均相同 (D)均不受外接電容與 MOSFET 寄生電容的影響
31 下列為一被動式濾波器(Passive filter)。試問此電路轉移函數(Transfer function)T(s)≡VO / Vi的數 學形式為何?
32 下列何者可產生方波? (A)考畢子(Colpitts)振盪器 (B)無穩態多諧振盪器(Astable Multivibrator) (C)雙穩態多諧振盪器(Bistable Multivibrator) (D)韋恩橋式(Wien Bridge)振盪器
33 相較於共射極放大器(CE),下列有關共基極放大器(CB)之敘述,何者正確? (A)輸入阻抗較大(B)頻率響應較佳 (C)輸出電壓與輸入電壓相位差180°(D)輸出阻抗較低.
34 下列何者為全通(All Pass)被動濾波器的主要功用之一? (A)放大訊號(B)去除雜訊 (C)類比訊號轉換為數位訊號(D)提供相位移
35 圖為單端輸出差動放大器(Differential Amplifier)。其中R
E
= 4.3 kΩ,R
C1
= R
C2
= R
E
/ 2,V
CC
= -V
EE
= 5 V, 電晶體的 β 為 100,放大器的輸入共模(Common Mode)偏壓為 0 V。則差動放大器的共模拒斥 比(Common Mode Rejection Ratio, CMRR)約為?
(A)344 (B)258 (C)172 (D)86
36 兩個共集極放大器串接之電壓增益為何? (A)約 1000 (B)約 100 (C)約 10 (D)約 1
37 分析下圖之電路,若 MOSFET 皆操作在飽和區且轉導值 gm為 1 mA / V,忽略元件之輸出阻抗 r
O
, 試求 V
O
/ V
i
?
(A)5 (B)10 (C)-5 (D)-10
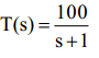
38 有一電路的轉移函數
,則下列何者正確?(A) 半功率頻率為 100 rad / sec (B)增益為 100 dB 的頻率為 1 rad / sec (C)直流增益為 40 dB (D)高頻增益為 100
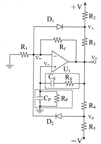
39 如圖振盪電路,U
1
為理想運算放大器,假設二極體導通電壓 V
D0
= 0.7 V。已知 V = 15 V、R
1
= 10 kΩ、 R
f
= 20.3 kΩ、R
2
=3 kΩ、R
3
=1 kΩ、R
4
= 1 kΩ、R
5
= 3 kΩ。在放大器 U1 正端輸入設有一回授 網路,其中 C
S
= 16 nF、R
S
= 5 kΩ、C
P
= 16 nF、R
P
= 5 kΩ。試求此電路輸出振盪電壓的峰對 峰值(peak-to-peak value)約為多少?
(A)6 V (B)11 V (C)16 V (D)21 V
40 若欲提高雙極性接面電晶體(BJT)差動放大器之共模拒斥比(CMRR),則差動電路中之射極端以 連接下列何種元件為較佳? (A)定電流源(B)定電壓源(C)定電阻(D)定電容
申論題 (0)
相關試卷
115年 - 115 初等考試_電子工程:電子學大意#136710
115年 · #136710
114年 - 114 初等考試_電子工程:電子學大意#124880
114年 · #124880
113年 - 113 初等考試_電子工程:電子學大意#118527
113年 · #118527
112年 - 112 地方政府特種考試_五等_電子工程:電子學大意#118362
112年 · #118362
112年 - 112 鐵路、國家安全情報特種考試_佐級、五等_電子工程、電子組:電子學大意#114944
112年 · #114944
112年 - 112 身心障礙特種考試_五等_電子工程:電子學大意#113943
112年 · #113943
112年 - 112 初等考試_電子工程:電子學大意#112891
112年 · #112891
111年 - 111 地方政府特種考試_五等_電子工程:電子學大意#112600
111年 · #112600
111年 - 111 鐵路特種考試_佐級_電子工程:電子學大意#108515
111年 · #108515
111年 - 111 初等考試_電子工程:電子學大意#105667
111年 · #105667