1.學校雖各自訂有教科書選用辦法,但其仍有共通之評選規準。請寫出教科書評選規準的 4 個向度,且每向度各舉出 2 項內容並說明之。
詳解 (共 10 筆)
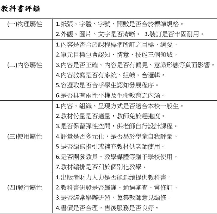
(一) 物理屬性 | 1. 紙質、字體、字號、開數是否合於標準規格。 2. 外觀、印製、圖片、文字是否清晰。 3. 裝訂是否牢固耐用。 |
(二) 內容屬性 l 對於學生「學習」內容的要點 l 比較偏向教科書編寫時就要注意的 | 1. 理論取向-理論基礎是否明白、一致。 2. 目標-內容是否合於課程標準所訂之目標、綱要。單元目標是否包含認知、情意、技能三個領域。 3. 正確性-內容是否正確、合情理、邏輯 4. 時效性-內容是否能配合現代知識 5. 均衡性-內容是否有偏見、意識形態等負面影響、是否具有兩性平權及生命教育之內涵。 6. 範圍和順序正確性-內容敘寫是否有系統、組織、合邏輯、階層性。 7. 內容設計-是否合乎學生認知發展程序、是否合乎時代潮流、本土性、世界觀、生活化 |
(三) 教學屬性 l 對於教師「教學」歷程的要點 l 比較偏向老師選書時要注意的 | 1. 教學型態-明顯或隱約的教學型態為何、是否利於個別化教學 2. 可讀性、可理解性-內容、組織、呈現方式是否適合本校一般生、適合學生程度及性向。 3. 學習評鑑-是否富有作業及評量題目、兼顧技能、情意,評量是否多元化,是否易於學童自我評量。 4. 教學技術-內容是否應用了引起動機和維持注意的技術。 5. 教材份量是否適量,教師免於趕進度。 6. 是否保留彈性空間,供老師自行設計課程。 7. 是否編寫指引或補充教材供老師使用。 8. 是否開發教具、教學媒體等贈予學校使用。 |
(四) 發行屬性 | 1. 發行者-出版者財力、人力是否能延續提供教科書、銷售網是否完整 2. 作者-作者、編輯群的背景、特性、專業領域如何 3. 研究過程-教科書研發是否嚴謹、通過審查、常修訂。 4. 服務管道-售後服務是否良好、如欲破損教科書及疑難問題,發行單位是否應到校服務、 5. 是否經常舉辦研習,蒐集教師意見編修。 6. 書價是否合理。 |

資料來源:Sharon筆記
1. 內容向度
教科書內容符合正當性,是否有偏見
內容是否合乎認知情意技能三大領域目標
2. 物質向度
圖片、文字、外觀是否清晰
文字、字體、字號是否合乎標準
3. 實施向度
是否提供教具、多媒體器材使用
是否有利於個別化教學
評量是否多元
4. 發行向度
出版者是否有財力延續提供教科書
是否舉辦研習,收集教師意見
書架是否合理
物理屬性-紙質、裝訂是否牢固
內容屬性-內容是否正確、是否符合時事
教學屬性-是否有應用動機引起的教材、是否符合教學目標
發行性-是否常常編修、供應是否穩定
資料來源:Sharon筆記
一、物理向度
1.紙質是否舒適看2.外觀設計是否兼具美感3.裝訂是否牢固耐用
二、內容向度
1.目標是否符合教育部規定之綱要2.理論是否清楚處說明3.時效是否於審定日期內4.均衡是否符合性別、種族等平等
三、教學向度
1.可理解課本內容容易閱讀2.有評量能夠課後複習與測驗3.教學彈性能夠團體教學也可符合學生個別需求
四、發行向度
校標關聯效度:
聚鏈效度:
區別效度: